
在 Java 开发领域,我们常说 "代码是程序员的语言",但在团队协作和系统设计中,架构图才是最高效的沟通工具。你是否遇到过这些场景:
优秀的 Java 架构图就像一张精准的地图,能让团队成员快速理解系统的整体设计、模块划分和交互关系。反之,糟糕的架构图不仅无法传递有效信息,还会误导团队,埋下隐患。
本文将从架构图的核心价值出发,系统讲解 Java 架构图的类型、绘制原则、常用工具和实战技巧,帮你从 "画得出来" 提升到 "画得专业",让你的架构图真正发挥沟通和设计的价值。
在深入探讨如何绘制架构图之前,我们首先要理解架构图的本质和价值。架构图不是代码的简单可视化,而是对系统设计的抽象和提炼。


Java 系统的架构图不是单一的图,而是一组从不同视角、不同抽象层次描述系统的图的集合。根据 C4 模型(一种流行的软件架构描述方法),我们可以将 Java 架构图分为四个层次。
目标受众:所有相关人员(开发、测试、产品、管理层等)
抽象层次:最高,关注系统与外部环境的关系
核心内容:系统本身、用户、其他系统以及它们之间的交互

绘制要点:
目标受众:技术负责人、开发经理、资深开发
抽象层次:中高,关注系统由哪些可部署的容器组成
核心内容:系统中的容器(应用、数据库、缓存等)以及它们之间的通信方式

绘制要点:
目标受众:开发团队、测试团队
抽象层次:中,关注单个容器内部的组件构成
核心内容:容器内的核心组件、组件之间的关系以及它们与外部的交互

绘制要点:
目标受众:开发人员
抽象层次:最低,关注具体的类设计
核心内容:关键类、类的属性和方法、类之间的关系(继承、实现、关联等)

绘制要点:
除了 C4 模型的四种图,Java 系统设计中还常用以下几种图:
展示对象之间的交互时序,特别适合描述复杂的业务流程。

展示系统如何部署到硬件环境,适合描述分布式系统的部署架构。

绘制专业的 Java 架构图,不仅需要掌握各种图类型,更需要遵循一些通用的设计原则。这些原则能帮助你绘制出清晰、专业、有效的架构图。
每个架构图只关注一个核心主题,不要试图在一张图中展示所有信息。
反例:在一张图中同时展示系统上下文、容器组成和核心类设计,导致信息混乱。
正例:将系统上下文、容器组成和类设计分别绘制在不同的图中,每张图专注于一个主题。
同一架构图中的元素应处于相同的抽象层次,避免将高层抽象和底层细节混在一起。
反例:在容器图中,既展示 "订单服务" 这样的容器,又展示 "OrderController" 这样的组件,导致抽象层次混乱。
正例:容器图中只包含容器级别的元素(应用、数据库、缓存等),组件图中只包含组件级别的元素。
只包含必要的信息,去掉所有与当前主题无关的细节,避免信息过载。
反例:在展示微服务架构的容器图中,标注每个服务使用的具体 Java 类和方法。
正例:只标注服务名称、核心技术和主要交互关系,不包含具体实现细节。
根据目标受众调整架构图的细节程度和侧重点,不同的人需要不同的信息。
在整套架构图中保持一致的风格和符号,包括颜色、形状、线条样式等。
建议的 Java 架构图符号规范:

确保图中的每个元素和关系都有明确的含义,避免模糊不清的表述。
反例:用一条没有标注的线连接两个服务,让人无法确定它们之间是调用关系、数据同步关系还是其他关系。
正例:明确标注线的含义,如 "调用 HTTP 接口"、"同步数据"、"发送事件" 等。
接下来,我们通过一个实战案例,完整展示如何从需求出发,逐步绘制一套完整的 Java 架构图。
我们需要设计一个简单的 Java 电商订单系统,主要功能包括:
系统需要与外部的支付系统、库存系统和物流系统进行交互。
首先,我们从最高层次的上下文图开始,确定系统的边界和外部环境。

绘制思路:
接下来,我们设计系统的容器结构,确定系统由哪些可部署的组件组成。

绘制思路:
选择核心容器(订单服务),绘制其内部的组件结构。

绘制思路:
选择核心业务类,绘制其类图,展示关键类的设计。

绘制思路:
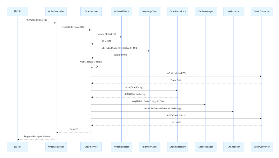
选择核心业务流程(如下单流程),绘制时序图展示对象之间的交互。

绘制思路:
选择合适的工具并掌握一些实用技巧,能大幅提高架构图的绘制效率和质量。
工具 | 优点 | 缺点 | 适用场景 |
|---|---|---|---|
Draw.io | 免费开源、功能全面、支持多种格式导出 | 高级功能需要付费 | 各类架构图的快速绘制 |
Visio | 专业功能强大、模板丰富 | 收费、体积大 | 复杂架构图、需要高定制化 |
Mermaid | 文本驱动、易于版本控制、与 Markdown 兼容 | 复杂图绘制不如 GUI 工具直观 | 技术文档中的简单架构图、CI/CD 集成 |
Lucidchart | 在线协作功能强、模板丰富 | 高级功能收费 | 团队协作绘制架构图 |
PlantUML | 文本驱动、支持多种图类型 | 语法学习成本高 | 程序员快速绘制各类图 |
对于 Java 开发者,推荐优先使用Mermaid或PlantUML,因为它们采用文本描述方式,便于与代码一起管理,也更符合程序员的思维习惯。
子图能帮助你组织相关元素,使架构图更清晰。

通过样式可以区分不同类型的节点,提高可读性。

明确标注交互内容能让架构图更易懂。

对于复杂系统,不要试图在一张图中展示所有内容,应拆分绘制。

project/
├── src/
├── docs/
│ ├── architecture/
│ │ ├── context/
│ │ ├── container/
│ │ ├── component/
│ │ └── class/即使是有经验的开发者,在绘制 Java 架构图时也容易犯一些常见错误。了解这些错误并知道如何避免,能让你的架构图更专业。
错误表现:在一张图中包含过多细节,从系统整体架构到具体类的方法都有展示。
危害:读者无法快速抓住重点,失去了架构图的沟通价值。
解决方案:
错误表现:在同一幅图中混合不同抽象层次的元素,如在容器图中展示具体的类。
危害:导致读者对系统结构产生误解,无法清晰把握系统的整体设计。
解决方案:
错误表现:在不同的图中使用不同的符号表示相同的元素,或使用不同的风格绘制同类关系。
危害:增加读者的理解成本,容易产生混淆。
解决方案:
错误表现:元素之间的关系只用简单的线条表示,没有明确标注关系的类型和含义。
危害:读者无法准确理解元素之间的交互方式和依赖关系。
解决方案:
错误表现:给所有受众展示相同的架构图,不考虑他们的背景和需求。
危害:对管理层来说可能太技术化,对开发人员来说可能太笼统,无法满足不同角色的需求。
解决方案:
绘制优秀的 Java 架构图是一项需要不断实践和提升的技能。它不仅是技术能力的体现,更是沟通能力和系统思维的反映。
优秀的 Java 架构图能跨越语言和角色的障碍,让系统设计思想得以清晰传递。它不仅是代码的蓝图,更是团队协作的基石。掌握架构图绘制技能,能让你在 Java 开发之路上走得更远、更稳。从今天开始,让你的架构图会 "说话" 吧!