
在当今的分布式系统中,消息队列已成为不可或缺的基础设施。面对不同的业务场景,选择合适的消息队列至关重要。目前主流的消息中间件中,Kafka 以其独特的设计脱颖而出:
根据 Apache Kafka 官方数据,Kafka 在全球财富 100 强公司中被广泛采用,包括 Netflix、Uber、LinkedIn 等,处理着每天 PB 级别的数据。其发布 - 订阅模式和日志存储特性,使其特别适合日志收集、事件溯源、实时分析等场景。
本文将带你全面掌握 SpringBoot 与 Kafka 的整合方案,从环境搭建到高级特性,从代码实现到性能调优,让你既能理解底层原理,又能解决实际开发中的各种问题。
Kafka 的核心概念包括:
Kafka 的整体架构如图所示:

消息流转流程:
根据 Kafka 官方文档(https://kafka.apache.org/documentation/),这种架构设计使得 Kafka 具有极高的吞吐量和可靠性,能够满足大规模数据处理的需求。
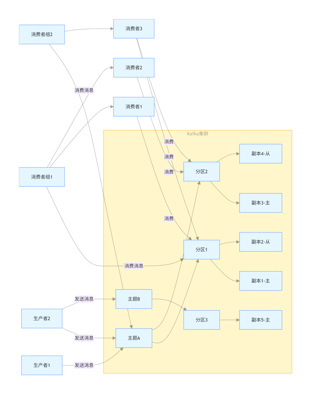
分区是 Kafka 实现高吞吐量的关键机制:
消费者组机制则实现了消息的并行消费:
分区与消费者组的关系如图所示:

我们采用最新稳定版 Kafka 3.6.1 进行安装,步骤如下:
# 对于Ubuntu/Debian
sudo apt-get update
sudo apt-get install openjdk-17-jdk
# 对于CentOS/RHEL
sudo yum install java-17-openjdkwget https://downloads.apache.org/kafka/3.6.1/kafka_2.13-3.6.1.tgz
tar -xzf kafka_2.13-3.6.1.tgz
cd kafka_2.13-3.6.1# 后台启动ZooKeeper
bin/zookeeper-server-start.sh -daemon config/zookeeper.properties# 后台启动Kafka
bin/kafka-server-start.sh -daemon config/server.propertiesbin/kafka-topics.sh --create --topic test-topic --bootstrap-server localhost:9092 --partitions 3 --replication-factor 1bin/kafka-topics.sh --list --bootstrap-server localhost:9092
使用 Docker Compose 安装 Kafka 更加简单快捷:
创建 docker-compose.yml 文件:
version: '3'
services:
zookeeper:
image: confluentinc/cp-zookeeper:7.5.0
environment:
ZOOKEEPER_CLIENT_PORT: 2181
ZOOKEEPER_TICK_TIME: 2000
ports:
- "2181:2181"
kafka:
image: confluentinc/cp-kafka:7.5.0
depends_on:
- zookeeper
ports:
- "9092:9092"
environment:
KAFKA_BROKER_ID: 1
KAFKA_ZOOKEEPER_CONNECT: zookeeper:2181
KAFKA_LISTENER_SECURITY_PROTOCOL_MAP: PLAINTEXT:PLAINTEXT,PLAINTEXT_HOST:PLAINTEXT
KAFKA_ADVERTISED_LISTENERS: PLAINTEXT://kafka:29092,PLAINTEXT_HOST://localhost:9092
KAFKA_OFFSETS_TOPIC_REPLICATION_FACTOR: 1启动服务:
docker-compose up -d
我们使用 SpringBoot 3.2.0(最新稳定版)来创建项目,首先在 pom.xml 中添加必要的依赖:
<?xml version="1.0" encoding="UTF-8"?>
<project xmlns="http://maven.apache.org/POM/4.0.0" xmlns:xsi="http://www.w3.org/2001/XMLSchema-instance"
xsi:schemaLocation="http://maven.apache.org/POM/4.0.0 https://maven.apache.org/xsd/maven-4.0.0.xsd">
<modelVersion>4.0.0</modelVersion>
<parent>
<groupId>org.springframework.boot</groupId>
<artifactId>spring-boot-starter-parent</artifactId>
<version>3.2.0</version>
<relativePath/>
</parent>
<groupId>com.jam</groupId>
<artifactId>springboot-kafka-demo</artifactId>
<version>0.0.1-SNAPSHOT</version>
<name>springboot-kafka-demo</name>
<description>SpringBoot集成Kafka示例项目</description>
<properties>
<java.version>17</java.version>
<lombok.version>1.18.30</lombok.version>
<commons-lang3.version>3.14.0</commons-lang3.version>
<mybatis-plus.version>3.5.5</mybatis-plus.version>
<mysql-connector.version>8.2.0</mysql-connector.version>
<springdoc.version>2.1.0</springdoc.version>
<kafka.version>3.6.1</kafka.version>
</properties>
<dependencies>
<!-- SpringBoot核心依赖 -->
<dependency>
<groupId>org.springframework.boot</groupId>
<artifactId>spring-boot-starter-web</artifactId>
</dependency>
<!-- Kafka依赖 -->
<dependency>
<groupId>org.springframework.kafka</groupId>
<artifactId>spring-kafka</artifactId>
<version>${kafka.version}</version>
</dependency>
<!-- Lombok -->
<dependency>
<groupId>org.projectlombok</groupId>
<artifactId>lombok</artifactId>
<version>${lombok.version}</version>
<scope>provided</scope>
</dependency>
<!-- 工具类 -->
<dependency>
<groupId>org.apache.commons</groupId>
<artifactId>commons-lang3</artifactId>
<version>${commons-lang3.version}</version>
</dependency>
<!-- MyBatis-Plus -->
<dependency>
<groupId>com.baomidou</groupId>
<artifactId>mybatis-plus-boot-starter</artifactId>
<version>${mybatis-plus.version}</version>
</dependency>
<!-- MySQL驱动 -->
<dependency>
<groupId>com.mysql</groupId>
<artifactId>mysql-connector-j</artifactId>
<version>${mysql-connector.version}</version>
<scope>runtime</scope>
</dependency>
<!-- Swagger3 -->
<dependency>
<groupId>org.springdoc</groupId>
<artifactId>springdoc-openapi-starter-webmvc-ui</artifactId>
<version>${springdoc.version}</version>
</dependency>
<!-- 测试依赖 -->
<dependency>
<groupId>org.springframework.boot</groupId>
<artifactId>spring-boot-starter-test</artifactId>
<scope>test</scope>
</dependency>
<dependency>
<groupId>org.springframework.kafka</groupId>
<artifactId>spring-kafka-test</artifactId>
<version>${kafka.version}</version>
<scope>test</scope>
</dependency>
</dependencies>
<build>
<plugins>
<plugin>
<groupId>org.springframework.boot</groupId>
<artifactId>spring-boot-maven-plugin</artifactId>
<configuration>
<excludes>
<exclude>
<groupId>org.projectlombok</groupId>
<artifactId>lombok</artifactId>
</exclude>
</excludes>
</configuration>
</plugin>
</plugins>
</build>
</project>
在 application.yml 中添加 Kafka 的配置:
spring:
application:
name: springboot-kafka-demo
datasource:
driver-class-name: com.mysql.cj.jdbc.Driver
url: jdbc:mysql://localhost:3306/kafka_demo?useUnicode=true&characterEncoding=utf-8&useSSL=false&serverTimezone=Asia/Shanghai
username: root
password: root
kafka:
# Kafka集群地址
bootstrap-servers: localhost:9092
# 生产者配置
producer:
# 消息key的序列化器
key-serializer: org.apache.kafka.common.serialization.StringSerializer
# 消息value的序列化器
value-serializer: org.springframework.kafka.support.serializer.JsonSerializer
# 批次大小,当批次满了之后才会发送
batch-size: 16384
# 缓冲区大小
buffer-memory: 33554432
# 消息确认机制:0-不需要确认,1-只需要leader确认,all-所有副本都需要确认
acks: all
# 重试次数
retries: 3
# 重试间隔时间
retry-backoff-ms: 1000
# 消费者配置
consumer:
# 消息key的反序列化器
key-deserializer: org.apache.kafka.common.serialization.StringDeserializer
# 消息value的反序列化器
value-deserializer: org.springframework.kafka.support.serializer.JsonDeserializer
# 消费者组ID
group-id: default-group
# 自动偏移量重置策略:earliest-从头开始消费,latest-从最新的开始消费,none-如果没有偏移量则抛出异常
auto-offset-reset: earliest
# 是否自动提交偏移量
enable-auto-commit: false
# 自动提交偏移量的间隔时间
auto-commit-interval: 1000
# 指定JsonDeserializer反序列化的目标类
properties:
spring:
json:
trusted:
packages: com.jam.entity
# 监听器配置
listener:
# 消息确认模式:manual-手动确认,auto-自动确认
ack-mode: manual_immediate
# 并发消费者数量
concurrency: 3
# 批量消费配置
batch-listener: false
# 每次拉取的记录数
consumer:
max-poll-records: 500
# 重试配置
retry:
# 是否启用重试
enabled: true
# 初始重试间隔时间
initial-interval: 1000
# 最大重试间隔时间
max-interval: 10000
# 重试乘数
multiplier: 2
# 最大重试次数
max-attempts: 3
mybatis-plus:
mapper-locations: classpath:mapper/*.xml
type-aliases-package: com.jam.entity
configuration:
map-underscore-to-camel-case: true
log-impl: org.apache.ibatis.logging.stdout.StdOutImpl
springdoc:
api-docs:
path: /api-docs
swagger-ui:
path: /swagger-ui.html
operationsSorter: method
server:
port: 8081
创建常量类,定义 Kafka 相关的常量:
package com.jam.config;
/**
* Kafka常量配置类
* 定义Kafka主题名称、消费者组等常量
*
* @author 果酱
*/
public class KafkaConstant {
/**
* 普通消息主题
*/
public static final String NORMAL_TOPIC = "normal_topic";
/**
* 分区消息主题
*/
public static final String PARTITION_TOPIC = "partition_topic";
/**
* 事务消息主题
*/
public static final String TRANSACTIONAL_TOPIC = "transactional_topic";
/**
* 死信主题
*/
public static final String DEAD_LETTER_TOPIC = "dead_letter_topic";
/**
* 普通消费者组
*/
public static final String NORMAL_CONSUMER_GROUP = "normal_consumer_group";
/**
* 分区消费者组
*/
public static final String PARTITION_CONSUMER_GROUP = "partition_consumer_group";
/**
* 事务消费者组
*/
public static final String TRANSACTIONAL_CONSUMER_GROUP = "transactional_consumer_group";
/**
* 死信消费者组
*/
public static final String DEAD_LETTER_CONSUMER_GROUP = "dead_letter_consumer_group";
/**
* 事务ID前缀
*/
public static final String TRANSACTION_ID_PREFIX = "tx-";
}
package com.jam.entity;
import lombok.Data;
import java.io.Serializable;
import java.time.LocalDateTime;
/**
* 消息实体类
* 用于封装发送到Kafka的消息内容
*
* @author 果酱
*/
@Data
public class MessageEntity implements Serializable {
/**
* 消息ID
*/
private String messageId;
/**
* 消息内容
*/
private String content;
/**
* 业务类型
*/
private String businessType;
/**
* 业务ID,用于分区策略
*/
private String businessId;
/**
* 创建时间
*/
private LocalDateTime createTime;
/**
* 扩展字段,用于存储额外信息
*/
private String extra;
}
package com.jam.config;
import com.jam.entity.MessageEntity;
import org.apache.kafka.clients.admin.NewTopic;
import org.springframework.context.annotation.Bean;
import org.springframework.context.annotation.Configuration;
import org.springframework.kafka.core.DefaultKafkaProducerFactory;
import org.springframework.kafka.core.KafkaTemplate;
import org.springframework.kafka.core.ProducerFactory;
import org.springframework.kafka.transaction.KafkaTransactionManager;
import java.util.HashMap;
import java.util.Map;
import static org.apache.kafka.clients.consumer.ConsumerConfig.*;
import static org.apache.kafka.clients.producer.ProducerConfig.*;
/**
* Kafka配置类
* 配置Kafka主题、生产者、消费者等
*
* @author 果酱
*/
@Configuration
public class KafkaConfig {
/**
* 创建普通消息主题
* 3个分区,1个副本
*
* @return 普通消息主题
*/
@Bean
public NewTopic normalTopic() {
// 参数:主题名称、分区数、副本数
return new NewTopic(KafkaConstant.NORMAL_TOPIC, 3, (short) 1);
}
/**
* 创建分区消息主题
* 5个分区,1个副本
*
* @return 分区消息主题
*/
@Bean
public NewTopic partitionTopic() {
return new NewTopic(KafkaConstant.PARTITION_TOPIC, 5, (short) 1);
}
/**
* 创建事务消息主题
* 3个分区,1个副本
*
* @return 事务消息主题
*/
@Bean
public NewTopic transactionalTopic() {
return new NewTopic(KafkaConstant.TRANSACTIONAL_TOPIC, 3, (short) 1);
}
/**
* 创建死信主题
* 1个分区,1个副本
*
* @return 死信主题
*/
@Bean
public NewTopic deadLetterTopic() {
return new NewTopic(KafkaConstant.DEAD_LETTER_TOPIC, 1, (short) 1);
}
/**
* 配置事务生产者工厂
*
* @return 事务生产者工厂
*/
@Bean
public ProducerFactory<String, MessageEntity> transactionalProducerFactory() {
Map<String, Object> configProps = new HashMap<>();
configProps.put(BOOTSTRAP_SERVERS_CONFIG, "localhost:9092");
configProps.put(KEY_SERIALIZER_CLASS_CONFIG, org.apache.kafka.common.serialization.StringSerializer.class);
configProps.put(VALUE_SERIALIZER_CLASS_CONFIG, org.springframework.kafka.support.serializer.JsonSerializer.class);
configProps.put(ACKS_CONFIG, "all");
configProps.put(RETRIES_CONFIG, 3);
configProps.put(BATCH_SIZE_CONFIG, 16384);
configProps.put(BUFFER_MEMORY_CONFIG, 33554432);
// 配置事务ID前缀
configProps.put(TRANSACTIONAL_ID_CONFIG, KafkaConstant.TRANSACTION_ID_PREFIX);
DefaultKafkaProducerFactory<String, MessageEntity> factory =
new DefaultKafkaProducerFactory<>(configProps);
// 开启事务支持
factory.transactionCapable();
return factory;
}
/**
* 配置事务Kafka模板
*
* @return 事务Kafka模板
*/
@Bean
public KafkaTemplate<String, MessageEntity> transactionalKafkaTemplate() {
return new KafkaTemplate<>(transactionalProducerFactory());
}
/**
* 配置Kafka事务管理器
*
* @return Kafka事务管理器
*/
@Bean
public KafkaTransactionManager<String, MessageEntity> kafkaTransactionManager() {
return new KafkaTransactionManager<>(transactionalProducerFactory());
}
}
创建自定义的分区策略,根据业务 ID 将消息发送到指定分区:
package com.jam.config;
import com.jam.entity.MessageEntity;
import org.apache.commons.lang3.StringUtils;
import org.apache.kafka.clients.producer.Partitioner;
import org.apache.kafka.common.Cluster;
import org.apache.kafka.common.InvalidRecordException;
import org.apache.kafka.common.PartitionInfo;
import org.apache.kafka.common.utils.Utils;
import java.util.List;
import java.util.Map;
/**
* 自定义Kafka分区策略
* 根据业务ID将消息发送到指定分区,确保相同业务ID的消息在同一分区
*
* @author 果酱
*/
public class BusinessIdPartitioner implements Partitioner {
/**
* 计算分区号
*
* @param topic 主题名称
* @param key 消息键
* @param keyBytes 消息键的字节数组
* @param value 消息值
* @param valueBytes 消息值的字节数组
* @param cluster Kafka集群信息
* @return 分区号
*/
@Override
public int partition(String topic, Object key, byte[] keyBytes, Object value, byte[] valueBytes, Cluster cluster) {
// 获取主题的所有分区
List<PartitionInfo> partitions = cluster.partitionsForTopic(topic);
int numPartitions = partitions.size();
// 如果消息值不是MessageEntity类型,抛出异常
if (!(value instanceof MessageEntity)) {
throw new InvalidRecordException("消息必须是MessageEntity类型");
}
MessageEntity message = (MessageEntity) value;
String businessId = message.getBusinessId();
// 如果业务ID为空,使用默认分区策略
if (StringUtils.isBlank(businessId)) {
if (keyBytes == null) {
// 使用随机分区
return Utils.toPositive(Utils.murmur2(valueBytes)) % numPartitions;
} else {
// 使用key计算分区
return Utils.toPositive(Utils.murmur2(keyBytes)) % numPartitions;
}
}
// 根据业务ID计算分区,确保相同业务ID的消息在同一分区
return Math.abs(businessId.hashCode()) % numPartitions;
}
/**
* 关闭分区器
*/
@Override
public void close() {
// 关闭资源(如果有的话)
}
/**
* 配置分区器
*
* @param configs 配置参数
*/
@Override
public void configure(Map<String, ?> configs) {
// 读取配置参数(如果有的话)
}
}
创建消息生产者服务,封装发送消息的各种方法:
package com.jam.service;
import com.jam.config.KafkaConstant;
import com.jam.entity.MessageEntity;
import com.jam.entity.MessageTrace;
import lombok.RequiredArgsConstructor;
import lombok.extern.slf4j.Slf4j;
import org.apache.commons.lang3.StringUtils;
import org.springframework.kafka.core.KafkaTemplate;
import org.springframework.kafka.support.SendResult;
import org.springframework.stereotype.Service;
import org.springframework.transaction.annotation.Transactional;
import org.springframework.util.concurrent.ListenableFuture;
import org.springframework.util.concurrent.ListenableFutureCallback;
import java.time.LocalDateTime;
import java.util.Objects;
import java.util.UUID;
/**
* Kafka消息生产者服务
* 负责向Kafka发送各种类型的消息
*
* @author 果酱
*/
@Slf4j
@Service
@RequiredArgsConstructor
public class KafkaProducerService {
/**
* Kafka模板类,提供发送消息的各种方法
*/
private final KafkaTemplate<String, MessageEntity> kafkaTemplate;
/**
* 事务Kafka模板类,用于发送事务消息
*/
private final KafkaTemplate<String, MessageEntity> transactionalKafkaTemplate;
/**
* 消息轨迹服务
*/
private final MessageTraceService messageTraceService;
/**
* 发送普通消息
*
* @param topic 主题名称
* @param message 消息实体
*/
public void sendMessage(String topic, MessageEntity message) {
// 参数校验
StringUtils.hasText(topic, "主题名称不能为空");
Objects.requireNonNull(message, "消息实体不能为空");
// 确保消息ID和创建时间不为空
if (StringUtils.isBlank(message.getMessageId())) {
message.setMessageId(UUID.randomUUID().toString());
}
if (message.getCreateTime() == null) {
message.setCreateTime(LocalDateTime.now());
}
// 记录消息发送前的轨迹
messageTraceService.recordBeforeSend(message, topic);
log.info("发送Kafka消息,主题:{},消息ID:{},业务类型:{}",
topic, message.getMessageId(), message.getBusinessType());
// 发送消息
ListenableFuture<SendResult<String, MessageEntity>> future =
kafkaTemplate.send(topic, message.getMessageId(), message);
// 处理发送结果
future.addCallback(new ListenableFutureCallback<>() {
@Override
public void onSuccess(SendResult<String, MessageEntity> result) {
log.info("Kafka消息发送成功,主题:{},消息ID:{},分区:{},偏移量:{}",
topic, message.getMessageId(),
result.getRecordMetadata().partition(),
result.getRecordMetadata().offset());
// 记录消息发送成功的轨迹
messageTraceService.recordSendSuccess(message.getMessageId(),
result.getRecordMetadata().partition(),
result.getRecordMetadata().offset());
}
@Override
public void onFailure(Throwable ex) {
log.error("Kafka消息发送失败,主题:{},消息ID:{}",
topic, message.getMessageId(), ex);
// 记录消息发送失败的轨迹
messageTraceService.recordSendFailure(message.getMessageId(), ex.getMessage());
}
});
}
/**
* 发送分区消息
*
* @param message 消息实体
*/
public void sendPartitionMessage(MessageEntity message) {
// 参数校验
Objects.requireNonNull(message, "消息实体不能为空");
StringUtils.hasText(message.getBusinessId(), "业务ID不能为空");
// 确保消息ID和创建时间不为空
if (StringUtils.isBlank(message.getMessageId())) {
message.setMessageId(UUID.randomUUID().toString());
}
if (message.getCreateTime() == null) {
message.setCreateTime(LocalDateTime.now());
}
String topic = KafkaConstant.PARTITION_TOPIC;
// 记录消息发送前的轨迹
messageTraceService.recordBeforeSend(message, topic);
log.info("发送Kafka分区消息,主题:{},消息ID:{},业务ID:{},业务类型:{}",
topic, message.getMessageId(), message.getBusinessId(), message.getBusinessType());
// 发送消息,使用业务ID作为key,配合自定义分区策略
ListenableFuture<SendResult<String, MessageEntity>> future =
kafkaTemplate.send(topic, message.getBusinessId(), message);
// 处理发送结果
future.addCallback(new ListenableFutureCallback<>() {
@Override
public void onSuccess(SendResult<String, MessageEntity> result) {
log.info("Kafka分区消息发送成功,主题:{},消息ID:{},业务ID:{},分区:{},偏移量:{}",
topic, message.getMessageId(), message.getBusinessId(),
result.getRecordMetadata().partition(),
result.getRecordMetadata().offset());
// 记录消息发送成功的轨迹
messageTraceService.recordSendSuccess(message.getMessageId(),
result.getRecordMetadata().partition(),
result.getRecordMetadata().offset());
}
@Override
public void onFailure(Throwable ex) {
log.error("Kafka分区消息发送失败,主题:{},消息ID:{},业务ID:{}",
topic, message.getMessageId(), message.getBusinessId(), ex);
// 记录消息发送失败的轨迹
messageTraceService.recordSendFailure(message.getMessageId(), ex.getMessage());
}
});
}
/**
* 发送事务消息
*
* @param message 消息实体
*/
@Transactional(rollbackFor = Exception.class)
public void sendTransactionalMessage(MessageEntity message) {
// 参数校验
Objects.requireNonNull(message, "消息实体不能为空");
// 确保消息ID和创建时间不为空
if (StringUtils.isBlank(message.getMessageId())) {
message.setMessageId(UUID.randomUUID().toString());
}
if (message.getCreateTime() == null) {
message.setCreateTime(LocalDateTime.now());
}
String topic = KafkaConstant.TRANSACTIONAL_TOPIC;
// 记录消息发送前的轨迹
messageTraceService.recordBeforeSend(message, topic);
log.info("发送Kafka事务消息,主题:{},消息ID:{},业务类型:{}",
topic, message.getMessageId(), message.getBusinessType());
// 开始事务
transactionalKafkaTemplate.executeInTransaction(kafkaOperations -> {
// 发送消息
SendResult<String, MessageEntity> result = kafkaOperations.send(topic, message.getMessageId(), message).get();
log.info("Kafka事务消息发送成功,主题:{},消息ID:{},分区:{},偏移量:{}",
topic, message.getMessageId(),
result.getRecordMetadata().partition(),
result.getRecordMetadata().offset());
// 记录消息发送成功的轨迹
messageTraceService.recordSendSuccess(message.getMessageId(),
result.getRecordMetadata().partition(),
result.getRecordMetadata().offset());
// 这里可以添加数据库操作等其他事务操作
return result;
});
}
/**
* 创建消息实体
*
* @param content 消息内容
* @param businessType 业务类型
* @param businessId 业务ID
* @param extra 额外信息
* @return 消息实体
*/
public MessageEntity createMessageEntity(String content, String businessType, String businessId, String extra) {
MessageEntity message = new MessageEntity();
message.setMessageId(UUID.randomUUID().toString());
message.setContent(content);
message.setBusinessType(businessType);
message.setBusinessId(businessId);
message.setCreateTime(LocalDateTime.now());
message.setExtra(extra);
return message;
}
}
创建消息消费者服务,使用 @KafkaListener 注解消费消息:
package com.jam.service;
import com.jam.config.KafkaConstant;
import com.jam.entity.MessageEntity;
import lombok.RequiredArgsConstructor;
import lombok.extern.slf4j.Slf4j;
import org.apache.kafka.clients.consumer.ConsumerRecord;
import org.springframework.kafka.annotation.KafkaListener;
import org.springframework.kafka.support.Acknowledgment;
import org.springframework.messaging.handler.annotation.Header;
import org.springframework.stereotype.Service;
import org.springframework.transaction.annotation.Transactional;
import java.util.Objects;
/**
* Kafka消息消费者服务
* 负责从Kafka接收并处理消息
*
* @author 果酱
*/
@Slf4j
@Service
@RequiredArgsConstructor
public class KafkaConsumerService {
/**
* 消息轨迹服务
*/
private final MessageTraceService messageTraceService;
/**
* 消费普通消息
*
* @param record 消息记录
* @param acknowledgment 确认对象
* @param topic 主题名称
* @param partition 分区号
* @param offset 偏移量
*/
@KafkaListener(topics = KafkaConstant.NORMAL_TOPIC, groupId = KafkaConstant.NORMAL_CONSUMER_GROUP)
public void consumeNormalMessage(ConsumerRecord<String, MessageEntity> record,
Acknowledgment acknowledgment,
@Header("kafka_receivedTopic") String topic,
@Header("kafka_receivedPartitionId") int partition,
@Header("kafka_offset") long offset) {
MessageEntity message = record.value();
Objects.requireNonNull(message, "消息内容不能为空");
log.info("接收到普通消息,主题:{},分区:{},偏移量:{},消息ID:{},业务类型:{}",
topic, partition, offset, message.getMessageId(), message.getBusinessType());
try {
// 处理消息的业务逻辑
processMessage(message);
// 记录消费成功轨迹
messageTraceService.recordConsumeSuccess(message.getMessageId(), partition, offset);
// 手动确认消息
acknowledgment.acknowledge();
log.info("普通消息处理成功并确认,主题:{},消息ID:{}", topic, message.getMessageId());
} catch (Exception e) {
// 记录消费失败轨迹
messageTraceService.recordConsumeFailure(message.getMessageId(), partition, offset, e.getMessage());
log.error("普通消息处理失败,主题:{},消息ID:{}", topic, message.getMessageId(), e);
// 手动确认消息(将失败消息标记为已消费,避免无限重试)
// 如果需要将消息发送到死信队列,可以不确认并配置死信转发
acknowledgment.acknowledge();
}
}
/**
* 消费分区消息
*
* @param record 消息记录
* @param acknowledgment 确认对象
* @param topic 主题名称
* @param partition 分区号
* @param offset 偏移量
*/
@KafkaListener(topics = KafkaConstant.PARTITION_TOPIC, groupId = KafkaConstant.PARTITION_CONSUMER_GROUP)
public void consumePartitionMessage(ConsumerRecord<String, MessageEntity> record,
Acknowledgment acknowledgment,
@Header("kafka_receivedTopic") String topic,
@Header("kafka_receivedPartitionId") int partition,
@Header("kafka_offset") long offset) {
MessageEntity message = record.value();
Objects.requireNonNull(message, "消息内容不能为空");
log.info("接收到分区消息,主题:{},分区:{},偏移量:{},消息ID:{},业务ID:{},业务类型:{}",
topic, partition, offset, message.getMessageId(), message.getBusinessId(), message.getBusinessType());
try {
// 处理消息的业务逻辑
processMessage(message);
// 记录消费成功轨迹
messageTraceService.recordConsumeSuccess(message.getMessageId(), partition, offset);
// 手动确认消息
acknowledgment.acknowledge();
log.info("分区消息处理成功并确认,主题:{},消息ID:{}", topic, message.getMessageId());
} catch (Exception e) {
// 记录消费失败轨迹
messageTraceService.recordConsumeFailure(message.getMessageId(), partition, offset, e.getMessage());
log.error("分区消息处理失败,主题:{},消息ID:{}", topic, message.getMessageId(), e);
acknowledgment.acknowledge();
}
}
/**
* 消费事务消息
*
* @param record 消息记录
* @param acknowledgment 确认对象
* @param topic 主题名称
* @param partition 分区号
* @param offset 偏移量
*/
@Transactional(rollbackFor = Exception.class)
@KafkaListener(topics = KafkaConstant.TRANSACTIONAL_TOPIC, groupId = KafkaConstant.TRANSACTIONAL_CONSUMER_GROUP)
public void consumeTransactionalMessage(ConsumerRecord<String, MessageEntity> record,
Acknowledgment acknowledgment,
@Header("kafka_receivedTopic") String topic,
@Header("kafka_receivedPartitionId") int partition,
@Header("kafka_offset") long offset) {
MessageEntity message = record.value();
Objects.requireNonNull(message, "消息内容不能为空");
log.info("接收到事务消息,主题:{},分区:{},偏移量:{},消息ID:{},业务类型:{}",
topic, partition, offset, message.getMessageId(), message.getBusinessType());
try {
// 处理消息的业务逻辑
processMessage(message);
// 这里可以添加数据库操作等其他事务操作
// 记录消费成功轨迹
messageTraceService.recordConsumeSuccess(message.getMessageId(), partition, offset);
// 手动确认消息
acknowledgment.acknowledge();
log.info("事务消息处理成功并确认,主题:{},消息ID:{}", topic, message.getMessageId());
} catch (Exception e) {
// 记录消费失败轨迹
messageTraceService.recordConsumeFailure(message.getMessageId(), partition, offset, e.getMessage());
log.error("事务消息处理失败,主题:{},消息ID:{}", topic, message.getMessageId(), e);
// 事务会回滚,消息不会被确认,将被重新消费
}
}
/**
* 消费死信消息
*
* @param record 消息记录
* @param acknowledgment 确认对象
* @param topic 主题名称
* @param partition 分区号
* @param offset 偏移量
*/
@KafkaListener(topics = KafkaConstant.DEAD_LETTER_TOPIC, groupId = KafkaConstant.DEAD_LETTER_CONSUMER_GROUP)
public void consumeDeadLetterMessage(ConsumerRecord<String, MessageEntity> record,
Acknowledgment acknowledgment,
@Header("kafka_receivedTopic") String topic,
@Header("kafka_receivedPartitionId") int partition,
@Header("kafka_offset") long offset) {
MessageEntity message = record.value();
Objects.requireNonNull(message, "消息内容不能为空");
log.error("接收到死信消息,主题:{},分区:{},偏移量:{},消息ID:{},业务类型:{}",
topic, partition, offset, message.getMessageId(), message.getBusinessType());
try {
// 处理死信消息的业务逻辑,通常需要人工干预
processDeadLetterMessage(message);
// 记录消费成功轨迹
messageTraceService.recordConsumeSuccess(message.getMessageId(), partition, offset);
// 手动确认消息
acknowledgment.acknowledge();
log.info("死信消息处理成功并确认,主题:{},消息ID:{}", topic, message.getMessageId());
} catch (Exception e) {
// 记录消费失败轨迹
messageTraceService.recordConsumeFailure(message.getMessageId(), partition, offset, e.getMessage());
log.error("死信消息处理失败,主题:{},消息ID:{}", topic, message.getMessageId(), e);
acknowledgment.acknowledge();
}
}
/**
* 处理消息的业务逻辑
*
* @param message 要处理的消息
*/
private void processMessage(MessageEntity message) {
// 根据业务类型处理不同的消息
String businessType = message.getBusinessType();
if ("ORDER_CREATE".equals(businessType)) {
// 处理订单创建消息
processOrderCreateMessage(message);
} else if ("USER_REGISTER".equals(businessType)) {
// 处理用户注册消息
processUserRegisterMessage(message);
} else {
// 处理未知类型消息
log.warn("收到未知类型的消息,消息ID:{},业务类型:{}",
message.getMessageId(), businessType);
}
}
/**
* 处理死信消息
*
* @param message 死信消息
*/
private void processDeadLetterMessage(MessageEntity message) {
log.info("处理死信消息,消息ID:{},内容:{}",
message.getMessageId(), message.getContent());
// 实际业务处理逻辑,如记录到数据库等待人工处理
}
/**
* 处理订单创建消息
*
* @param message 订单创建消息
*/
private void processOrderCreateMessage(MessageEntity message) {
log.info("处理订单创建消息,消息ID:{},订单信息:{}",
message.getMessageId(), message.getContent());
// 实际业务处理逻辑...
}
/**
* 处理用户注册消息
*
* @param message 用户注册消息
*/
private void processUserRegisterMessage(MessageEntity message) {
log.info("处理用户注册消息,消息ID:{},用户信息:{}",
message.getMessageId(), message.getContent());
// 实际业务处理逻辑...
}
}
为了跟踪消息的整个生命周期,创建消息轨迹服务:
package com.jam.service;
import com.jam.entity.MessageEntity;
import com.jam.entity.MessageTrace;
import com.jam.mapper.MessageTraceMapper;
import lombok.RequiredArgsConstructor;
import lombok.extern.slf4j.Slf4j;
import org.apache.commons.lang3.StringUtils;
import org.springframework.stereotype.Service;
import org.springframework.transaction.annotation.Transactional;
import java.time.LocalDateTime;
import java.util.Objects;
/**
* 消息轨迹服务
* 记录消息的发送和消费轨迹
*
* @author 果酱
*/
@Slf4j
@Service
@RequiredArgsConstructor
public class MessageTraceService {
private final MessageTraceMapper messageTraceMapper;
/**
* 记录消息发送前的轨迹
*
* @param message 消息实体
* @param topic 主题
* @return 消息轨迹ID
*/
@Transactional(rollbackFor = Exception.class)
public Long recordBeforeSend(MessageEntity message, String topic) {
Objects.requireNonNull(message, "消息实体不能为空");
StringUtils.hasText(message.getMessageId(), "消息ID不能为空");
StringUtils.hasText(topic, "主题不能为空");
MessageTrace trace = new MessageTrace();
trace.setMessageId(message.getMessageId());
trace.setTopic(topic);
trace.setBusinessType(message.getBusinessType());
trace.setBusinessId(message.getBusinessId());
trace.setContent(message.getContent());
trace.setSendStatus(0); // 待发送
trace.setCreateTime(LocalDateTime.now());
trace.setUpdateTime(LocalDateTime.now());
messageTraceMapper.insert(trace);
log.info("记录消息发送前轨迹,消息ID:{},轨迹ID:{}", message.getMessageId(), trace.getId());
return trace.getId();
}
/**
* 记录消息发送成功的轨迹
*
* @param messageId 消息ID
* @param partition 分区
* @param offset 偏移量
*/
@Transactional(rollbackFor = Exception.class)
public void recordSendSuccess(String messageId, int partition, long offset) {
StringUtils.hasText(messageId, "消息ID不能为空");
MessageTrace trace = messageTraceMapper.selectByMessageId(messageId);
if (trace == null) {
log.warn("未找到消息轨迹,消息ID:{}", messageId);
return;
}
trace.setSendTime(LocalDateTime.now());
trace.setSendStatus(1); // 发送成功
trace.setPartition(partition);
trace.setOffset(offset);
trace.setUpdateTime(LocalDateTime.now());
messageTraceMapper.updateById(trace);
log.info("记录消息发送成功轨迹,消息ID:{}", messageId);
}
/**
* 记录消息发送失败的轨迹
*
* @param messageId 消息ID
* @param errorMsg 错误信息
*/
@Transactional(rollbackFor = Exception.class)
public void recordSendFailure(String messageId, String errorMsg) {
StringUtils.hasText(messageId, "消息ID不能为空");
StringUtils.hasText(errorMsg, "错误信息不能为空");
MessageTrace trace = messageTraceMapper.selectByMessageId(messageId);
if (trace == null) {
log.warn("未找到消息轨迹,消息ID:{}", messageId);
return;
}
trace.setSendTime(LocalDateTime.now());
trace.setSendStatus(2); // 发送失败
trace.setSendErrorMsg(errorMsg);
trace.setUpdateTime(LocalDateTime.now());
messageTraceMapper.updateById(trace);
log.info("记录消息发送失败轨迹,消息ID:{}", messageId);
}
/**
* 记录消息消费成功的轨迹
*
* @param messageId 消息ID
* @param partition 分区
* @param offset 偏移量
*/
@Transactional(rollbackFor = Exception.class)
public void recordConsumeSuccess(String messageId, int partition, long offset) {
StringUtils.hasText(messageId, "消息ID不能为空");
MessageTrace trace = messageTraceMapper.selectByMessageId(messageId);
if (trace == null) {
log.warn("未找到消息轨迹,消息ID:{}", messageId);
return;
}
trace.setConsumeTime(LocalDateTime.now());
trace.setConsumeStatus(1); // 消费成功
trace.setConsumePartition(partition);
trace.setConsumeOffset(offset);
trace.setUpdateTime(LocalDateTime.now());
messageTraceMapper.updateById(trace);
log.info("记录消息消费成功轨迹,消息ID:{}", messageId);
}
/**
* 记录消息消费失败的轨迹
*
* @param messageId 消息ID
* @param partition 分区
* @param offset 偏移量
* @param errorMsg 错误信息
*/
@Transactional(rollbackFor = Exception.class)
public void recordConsumeFailure(String messageId, int partition, long offset, String errorMsg) {
StringUtils.hasText(messageId, "消息ID不能为空");
StringUtils.hasText(errorMsg, "错误信息不能为空");
MessageTrace trace = messageTraceMapper.selectByMessageId(messageId);
if (trace == null) {
log.warn("未找到消息轨迹,消息ID:{}", messageId);
return;
}
trace.setConsumeTime(LocalDateTime.now());
trace.setConsumeStatus(2); // 消费失败
trace.setConsumePartition(partition);
trace.setConsumeOffset(offset);
trace.setConsumeErrorMsg(errorMsg);
trace.setUpdateTime(LocalDateTime.now());
messageTraceMapper.updateById(trace);
log.info("记录消息消费失败轨迹,消息ID:{}", messageId);
}
}
创建一个控制器,用于测试消息发送功能:
package com.jam.controller;
import com.jam.config.KafkaConstant;
import com.jam.entity.MessageEntity;
import com.jam.service.KafkaProducerService;
import io.swagger.v3.oas.annotations.Operation;
import io.swagger.v3.oas.annotations.Parameter;
import io.swagger.v3.oas.annotations.tags.Tag;
import lombok.RequiredArgsConstructor;
import lombok.extern.slf4j.Slf4j;
import org.springframework.http.ResponseEntity;
import org.springframework.web.bind.annotation.PostMapping;
import org.springframework.web.bind.annotation.RequestMapping;
import org.springframework.web.bind.annotation.RequestParam;
import org.springframework.web.bind.annotation.RestController;
/**
* Kafka消息测试控制器
* 提供API接口用于测试Kafka消息发送功能
*
* @author 果酱
*/
@Slf4j
@RestController
@RequestMapping("/api/kafka")
@RequiredArgsConstructor
@Tag(name = "Kafka消息测试接口", description = "用于测试Kafka消息发送的API接口")
public class KafkaMessageController {
/**
* Kafka消息生产者服务
*/
private final KafkaProducerService kafkaProducerService;
/**
* 发送普通消息
*
* @param content 消息内容
* @param businessType 业务类型
* @param businessId 业务ID
* @param extra 额外信息
* @return 响应信息
*/
@PostMapping("/normal")
@Operation(summary = "发送普通消息", description = "发送到普通主题的消息")
public ResponseEntity<String> sendNormalMessage(
@Parameter(description = "消息内容", required = true)
@RequestParam String content,
@Parameter(description = "业务类型")
@RequestParam(required = false) String businessType,
@Parameter(description = "业务ID")
@RequestParam(required = false) String businessId,
@Parameter(description = "额外信息")
@RequestParam(required = false) String extra) {
log.info("接收到发送普通消息请求");
MessageEntity message = kafkaProducerService.createMessageEntity(content, businessType, businessId, extra);
kafkaProducerService.sendMessage(KafkaConstant.NORMAL_TOPIC, message);
return ResponseEntity.ok("普通消息发送成功,消息ID:" + message.getMessageId());
}
/**
* 发送分区消息
*
* @param content 消息内容
* @param businessType 业务类型
* @param businessId 业务ID(用于分区)
* @param extra 额外信息
* @return 响应信息
*/
@PostMapping("/partition")
@Operation(summary = "发送分区消息", description = "发送到分区主题的消息,相同业务ID的消息会被发送到同一分区")
public ResponseEntity<String> sendPartitionMessage(
@Parameter(description = "消息内容", required = true)
@RequestParam String content,
@Parameter(description = "业务类型")
@RequestParam(required = false) String businessType,
@Parameter(description = "业务ID(用于分区)", required = true)
@RequestParam String businessId,
@Parameter(description = "额外信息")
@RequestParam(required = false) String extra) {
log.info("接收到发送分区消息请求,业务ID:{}", businessId);
MessageEntity message = kafkaProducerService.createMessageEntity(content, businessType, businessId, extra);
kafkaProducerService.sendPartitionMessage(message);
return ResponseEntity.ok("分区消息发送成功,消息ID:" + message.getMessageId());
}
/**
* 发送事务消息
*
* @param content 消息内容
* @param businessType 业务类型
* @param businessId 业务ID
* @param extra 额外信息
* @return 响应信息
*/
@PostMapping("/transactional")
@Operation(summary = "发送事务消息", description = "发送到事务主题的消息,支持事务特性")
public ResponseEntity<String> sendTransactionalMessage(
@Parameter(description = "消息内容", required = true)
@RequestParam String content,
@Parameter(description = "业务类型")
@RequestParam(required = false) String businessType,
@Parameter(description = "业务ID")
@RequestParam(required = false) String businessId,
@Parameter(description = "额外信息")
@RequestParam(required = false) String extra) {
log.info("接收到发送事务消息请求");
MessageEntity message = kafkaProducerService.createMessageEntity(content, businessType, businessId, extra);
kafkaProducerService.sendTransactionalMessage(message);
return ResponseEntity.ok("事务消息发送成功,消息ID:" + message.getMessageId());
}
}
package com.jam;
import io.swagger.v3.oas.annotations.OpenAPIDefinition;
import io.swagger.v3.oas.annotations.info.Info;
import org.mybatis.spring.annotation.MapperScan;
import org.springframework.boot.SpringApplication;
import org.springframework.boot.autoconfigure.SpringBootApplication;
/**
* SpringBoot应用启动类
*
* @author 果酱
*/
@SpringBootApplication
@MapperScan("com.jam.mapper")
@OpenAPIDefinition(
info = @Info(
title = "SpringBoot集成Kafka示例项目",
version = "1.0",
description = "SpringBoot集成Kafka的示例项目,包含各种消息发送和消费的示例"
)
)
public class SpringbootKafkaDemoApplication {
public static void main(String[] args) {
SpringApplication.run(SpringbootKafkaDemoApplication.class, args);
}
}
消息轨迹实体类:
package com.jam.entity;
import com.baomidou.mybatisplus.annotation.IdType;
import com.baomidou.mybatisplus.annotation.TableId;
import com.baomidou.mybatisplus.annotation.TableName;
import lombok.Data;
import java.time.LocalDateTime;
/**
* 消息轨迹实体类
* 记录Kafka消息的发送和消费情况
*
* @author 果酱
*/
@Data
@TableName("t_message_trace")
public class MessageTrace {
/**
* 主键ID
*/
@TableId(type = IdType.AUTO)
private Long id;
/**
* 消息ID
*/
private String messageId;
/**
* 主题
*/
private String topic;
/**
* 分区
*/
private Integer partition;
/**
* 偏移量
*/
private Long offset;
/**
* 业务类型
*/
private String businessType;
/**
* 业务ID
*/
private String businessId;
/**
* 消息内容
*/
private String content;
/**
* 发送时间
*/
private LocalDateTime sendTime;
/**
* 发送状态:0-待发送,1-发送成功,2-发送失败
*/
private Integer sendStatus;
/**
* 发送错误信息
*/
private String sendErrorMsg;
/**
* 消费时间
*/
private LocalDateTime consumeTime;
/**
* 消费分区
*/
private Integer consumePartition;
/**
* 消费偏移量
*/
private Long consumeOffset;
/**
* 消费状态:0-待消费,1-消费成功,2-消费失败
*/
private Integer consumeStatus;
/**
* 消费错误信息
*/
private String consumeErrorMsg;
/**
* 创建时间
*/
private LocalDateTime createTime;
/**
* 更新时间
*/
private LocalDateTime updateTime;
}
消息轨迹 Mapper 接口:
package com.jam.mapper;
import com.baomidou.mybatisplus.core.mapper.BaseMapper;
import com.jam.entity.MessageTrace;
import org.apache.ibatis.annotations.Param;
/**
* 消息轨迹Mapper
*
* @author 果酱
*/
public interface MessageTraceMapper extends BaseMapper<MessageTrace> {
/**
* 根据消息ID查询消息轨迹
*
* @param messageId 消息ID
* @return 消息轨迹信息
*/
MessageTrace selectByMessageId(@Param("messageId") String messageId);
}消息轨迹 Mapper XML 文件(resources/mapper/MessageTraceMapper.xml):
<?xml version="1.0" encoding="UTF-8"?>
<!DOCTYPE mapper PUBLIC "-//mybatis.org//DTD Mapper 3.0//EN" "http://mybatis.org/dtd/mybatis-3-mapper.dtd">
<mapper namespace="com.jam.mapper.MessageTraceMapper">
<select id="selectByMessageId" parameterType="java.lang.String" resultType="com.jam.entity.MessageTrace">
SELECT * FROM t_message_trace WHERE message_id = #{messageId}
</select>
</mapper>创建消息轨迹表的 SQL:
CREATE TABLE `t_message_trace` (
`id` bigint NOT NULL AUTO_INCREMENT COMMENT '主键ID',
`message_id` varchar(64) NOT NULL COMMENT '消息ID',
`topic` varchar(128) NOT NULL COMMENT '主题',
`partition` int DEFAULT NULL COMMENT '分区',
`offset` bigint DEFAULT NULL COMMENT '偏移量',
`business_type` varchar(64) DEFAULT NULL COMMENT '业务类型',
`business_id` varchar(64) DEFAULT NULL COMMENT '业务ID',
`content` text COMMENT '消息内容',
`send_time` datetime DEFAULT NULL COMMENT '发送时间',
`send_status` tinyint DEFAULT NULL COMMENT '发送状态:0-待发送,1-发送成功,2-发送失败',
`send_error_msg` text COMMENT '发送错误信息',
`consume_time` datetime DEFAULT NULL COMMENT '消费时间',
`consume_partition` int DEFAULT NULL COMMENT '消费分区',
`consume_offset` bigint DEFAULT NULL COMMENT '消费偏移量',
`consume_status` tinyint DEFAULT NULL COMMENT '消费状态:0-待消费,1-消费成功,2-消费失败',
`consume_error_msg` text COMMENT '消费错误信息',
`create_time` datetime NOT NULL COMMENT '创建时间',
`update_time` datetime NOT NULL COMMENT '更新时间',
PRIMARY KEY (`id`),
UNIQUE KEY `uk_message_id` (`message_id`),
KEY `idx_topic` (`topic`),
KEY `idx_business_type` (`business_type`),
KEY `idx_business_id` (`business_id`),
KEY `idx_send_status` (`send_status`),
KEY `idx_consume_status` (`consume_status`)
) ENGINE=InnoDB DEFAULT CHARSET=utf8mb4 COMMENT='Kafka消息轨迹表';
启动应用程序后,可以通过以下方式测试消息发送与消费:
# 发送普通消息
curl -X POST "http://localhost:8081/api/kafka/normal?content=Hello Kafka&businessType=TEST"
# 发送分区消息
curl -X POST "http://localhost:8081/api/kafka/partition?content=Hello Partition&businessType=TEST&businessId=BUS123456"
# 发送事务消息
curl -X POST "http://localhost:8081/api/kafka/transactional?content=Hello Transaction&businessType=TEST"发送消息后,可以在控制台看到生产者和消费者的日志输出,证明消息已经成功发送和消费。
Kafka 提供了灵活的消息确认机制,确保消息的可靠传递。
消息确认流程:

根据 Kafka 官方文档(https://kafka.apache.org/documentation/),对于需要高可靠性的场景,推荐使用 acks=all 和 manual 确认模式。
Kafka 从 0.11 版本开始支持事务消息,确保消息的原子性:要么所有消息都被成功发送,要么都失败。
事务消息的工作流程:

在前面的代码中,我们已经实现了事务消息的发送:
死信队列(Dead Letter Queue)用于存储无法被正常消费的消息。在 Kafka 中,可以通过以下方式实现死信队列:
死信队列的工作流程:

实现死信消息转发的代码示例:
/**
* 转发消息到死信队列
*
* @param message 消息实体
* @param topic 原主题
* @param partition 原分区
* @param offset 原偏移量
* @param errorMsg 错误信息
*/
public void forwardToDeadLetterQueue(MessageEntity message, String topic, int partition, long offset, String errorMsg) {
Objects.requireNonNull(message, "消息实体不能为空");
StringUtils.hasText(topic, "主题不能为空");
StringUtils.hasText(errorMsg, "错误信息不能为空");
log.warn("将消息转发到死信队列,原主题:{},消息ID:{},错误信息:{}",
topic, message.getMessageId(), errorMsg);
// 创建死信消息,添加原消息的元数据
MessageEntity deadLetterMessage = new MessageEntity();
deadLetterMessage.setMessageId(UUID.randomUUID().toString());
deadLetterMessage.setContent(JSON.toJSONString(message));
deadLetterMessage.setBusinessType("DEAD_LETTER");
deadLetterMessage.setBusinessId(message.getMessageId());
deadLetterMessage.setCreateTime(LocalDateTime.now());
deadLetterMessage.setExtra(String.format("原主题:%s,原分区:%d,原偏移量:%d,错误信息:%s",
topic, partition, offset, errorMsg));
// 发送到死信主题
kafkaTemplate.send(KafkaConstant.DEAD_LETTER_TOPIC, deadLetterMessage.getMessageId(), deadLetterMessage);
}
在分布式系统中,消息重复消费是不可避免的问题,因此需要保证消息消费的幂等性。常用的实现方式有:
基于数据库唯一索引
/**
* 处理消息(幂等性保证)
*
* @param message 消息实体
*/
@Transactional(rollbackFor = Exception.class)
public void processMessageWithIdempotency(MessageEntity message) {
String messageId = message.getMessageId();
String businessType = message.getBusinessType();
// 检查消息是否已经处理过
MessageTrace trace = messageTraceMapper.selectByMessageId(messageId);
if (trace != null && trace.getConsumeStatus() == 1) {
log.info("消息已经处理过,消息ID:{}", messageId);
return;
}
// 根据业务类型处理不同的消息
if ("ORDER_CREATE".equals(businessType)) {
// 处理订单创建消息,使用订单号作为唯一键
String orderNo = message.getExtra();
// 检查订单是否已经处理
Order order = orderMapper.selectByOrderNo(orderNo);
if (order != null) {
log.info("订单已经处理过,订单号:{}", orderNo);
return;
}
// 处理订单业务逻辑
// ...
} else if ("USER_REGISTER".equals(businessType)) {
// 处理用户注册消息,使用用户ID作为唯一键
// ...
}
}基于 Redis 的分布式锁
/**
* 使用Redis分布式锁保证幂等性
*
* @param message 消息实体
*/
public void processMessageWithRedisLock(MessageEntity message) {
String messageId = message.getMessageId();
String lockKey = "kafka:message:process:" + messageId;
// 获取分布式锁,设置5分钟过期时间
Boolean locked = redisTemplate.opsForValue().setIfAbsent(lockKey, "1", 5, TimeUnit.MINUTES);
if (Boolean.TRUE.equals(locked)) {
try {
// 检查消息是否已经处理过
MessageTrace trace = messageTraceMapper.selectByMessageId(messageId);
if (trace != null && trace.getConsumeStatus() == 1) {
log.info("消息已经处理过,消息ID:{}", messageId);
return;
}
// 处理消息业务逻辑
processMessage(message);
} finally {
// 释放锁
redisTemplate.delete(lockKey);
}
} else {
log.info("消息正在处理中,消息ID:{}", messageId);
}
}为了让 Kafka 在生产环境中发挥最佳性能,我们需要进行合理的调优。以下是一些关键的调优方向:
JVM 参数调优: 根据服务器内存大小合理配置 JVM 参数
# 在kafka-server-start.sh中设置
export KAFKA_HEAP_OPTS="-Xms8g -Xmx8g -XX:MetaspaceSize=96m -XX:+UseG1GC -XX:MaxGCPauseMillis=20 -XX:InitiatingHeapOccupancyPercent=35 -XX:G1HeapRegionSize=16M"操作系统调优:
# 在/etc/security/limits.conf中添加
* soft nofile 1000000
* hard nofile 1000000
# 在/etc/sysctl.conf中添加
net.core.rmem_default=134217728
net.core.rmem_max=134217728
net.core.wmem_default=134217728
net.core.wmem_max=134217728
net.ipv4.tcp_wmem=134217728 134217728 134217728
net.ipv4.tcp_rmem=134217728 134217728 134217728
net.ipv4.tcp_max_syn_backlog=8192
net.core.netdev_max_backlog=16384Kafka 配置调优:
# server.properties
# 日志刷新策略
log.flush.interval.messages=10000
log.flush.interval.ms=1000
# 日志保留策略
log.retention.hours=72
log.retention.bytes=107374182400
# 分区大小限制
log.segment.bytes=1073741824
# I/O线程数
num.io.threads=8
# 网络线程数
num.network.threads=3
# 分区副本同步线程数
num.replica.fetchers=2
# 副本滞后阈值
replica.lag.time.max.ms=30000
批量发送: 配置合理的批次大小和 linger.ms 参数,实现批量发送
spring:
kafka:
producer:
# 批次大小,当批次满了之后才会发送
batch-size: 16384
# linger.ms参数,即使批次未满,达到该时间也会发送
properties:
linger.ms: 5
压缩消息: 启用消息压缩,减少网络传输和存储开销
spring:
kafka:
producer:
# 启用消息压缩,可选值:none, gzip, snappy, lz4, zstd
properties:
compression.type: lz4异步发送: 使用异步发送提高吞吐量,避免阻塞主线程
自定义分区策略: 根据业务特点实现自定义分区策略,均衡分区负载
消费线程池配置: 根据分区数量配置合理的消费者线程数
spring:
kafka:
listener:
# 并发消费者数量,建议等于分区数量
concurrency: 3
# 每次拉取的记录数
consumer:
max-poll-records: 500批量消费: 开启批量消费提高消费效率
spring:
kafka:
listener:
# 开启批量消费
batch-listener: true
consumer:
# 批量消费需要设置为false
enable-auto-commit: false
# 每次拉取的最大记录数
properties:
max.poll.records: 500
批量消费代码示例:
/**
* 批量消费消息
*/
@KafkaListener(topics = KafkaConstant.NORMAL_TOPIC, groupId = KafkaConstant.NORMAL_CONSUMER_GROUP)
public void batchConsume(List<ConsumerRecord<String, MessageEntity>> records,
Acknowledgment acknowledgment) {
log.info("接收到批量消息,数量:{}", records.size());
for (ConsumerRecord<String, MessageEntity> record : records) {
MessageEntity message = record.value();
if (message == null) {
continue;
}
try {
log.info("处理批量消息,主题:{},分区:{},偏移量:{},消息ID:{}",
record.topic(), record.partition(), record.offset(), message.getMessageId());
// 处理消息的业务逻辑
processMessage(message);
// 记录消费成功轨迹
messageTraceService.recordConsumeSuccess(message.getMessageId(),
record.partition(), record.offset());
} catch (Exception e) {
// 记录消费失败轨迹
messageTraceService.recordConsumeFailure(message.getMessageId(),
record.partition(), record.offset(), e.getMessage());
log.error("批量消息处理失败,消息ID:{}", message.getMessageId(), e);
// 转发到死信队列
forwardToDeadLetterQueue(message, record.topic(),
record.partition(), record.offset(), e.getMessage());
}
}
// 手动确认所有消息
acknowledgment.acknowledge();
log.info("批量消息处理完成,数量:{}", records.size());
}异步处理: 消费者接收到消息后,将消息放入线程池异步处理,快速确认消息,提高消费效率
消息丢失可能发生在三个阶段:生产阶段、存储阶段和消费阶段。
生产阶段丢失:
存储阶段丢失:
消费阶段丢失:
spring:
kafka:
listener:
ack-mode: manual_immediate消息积压通常是因为消费速度跟不上生产速度,解决方案如下:
优化消费逻辑:
增加消费者数量:
临时扩容:
消息迁移:
/**
* 迁移积压消息
*/
@Scheduled(fixedRate = 60000)
public void migrateBacklogMessages() {
String sourceTopic = "source_topic";
String targetTopic = "backlog_topic";
String consumerGroup = "backlog_migrate_group";
log.info("开始迁移积压消息,源主题:{},目标主题:{}", sourceTopic, targetTopic);
// 创建临时消费者
DefaultKafkaConsumerFactory<String, MessageEntity> consumerFactory =
new DefaultKafkaConsumerFactory<>(kafkaProperties.buildConsumerProperties());
try (KafkaConsumer<String, MessageEntity> consumer =
(KafkaConsumer<String, MessageEntity>) consumerFactory.createConsumer(
consumerGroup,
new DefaultPrincipal("migrate-service"))) {
// 订阅源主题
consumer.subscribe(Collections.singleton(sourceTopic));
// 从最早的偏移量开始消费
consumer.seekToBeginning(consumer.assignment());
while (true) {
ConsumerRecords<String, MessageEntity> records = consumer.poll(Duration.ofMillis(1000));
if (records.isEmpty()) {
break;
}
// 批量发送到目标主题
List<ProducerRecord<String, MessageEntity>> producerRecords = new ArrayList<>();
for (ConsumerRecord<String, MessageEntity> record : records) {
producerRecords.add(new ProducerRecord<>(
targetTopic,
record.key(),
record.value()));
}
// 批量发送
kafkaTemplate.send(producerRecords);
log.info("已迁移消息:{}条", producerRecords.size());
// 手动提交偏移量
consumer.commitSync();
// 控制迁移速度,避免影响正常业务
Thread.sleep(100);
}
} catch (Exception e) {
log.error("迁移积压消息失败", e);
}
log.info("积压消息迁移完成");
}监控告警:
/**
* 消息积压监控
*/
@Scheduled(fixedRate = 60000) // 每分钟检查一次
public void monitorMessageBacklog() {
// 监控的主题和消费者组
Map<String, String> monitorTopics = new HashMap<>();
monitorTopics.put(KafkaConstant.NORMAL_TOPIC, KafkaConstant.NORMAL_CONSUMER_GROUP);
monitorTopics.put(KafkaConstant.PARTITION_TOPIC, KafkaConstant.PARTITION_CONSUMER_GROUP);
// 获取KafkaAdminClient
try (AdminClient adminClient = AdminClient.create(kafkaProperties.buildAdminProperties())) {
for (Map.Entry<String, String> entry : monitorTopics.entrySet()) {
String topic = entry.getKey();
String consumerGroup = entry.getValue();
// 获取消费者组的偏移量
Map<TopicPartition, OffsetAndMetadata> committedOffsets =
adminClient.listConsumerGroupOffsets(consumerGroup).partitionsToOffsetAndMetadata().get();
// 获取主题的最新偏移量
Map<TopicPartition, Long> endOffsets =
adminClient.listOffsets(committedOffsets.keySet()).all().get();
// 计算每个分区的积压数量
for (Map.Entry<TopicPartition, OffsetAndMetadata> offsetEntry : committedOffsets.entrySet()) {
TopicPartition topicPartition = offsetEntry.getKey();
long consumerOffset = offsetEntry.getValue().offset();
long endOffset = endOffsets.get(topicPartition);
long backlog = endOffset - consumerOffset;
log.info("主题:{},分区:{},积压消息数:{}",
topic, topicPartition.partition(), backlog);
// 如果积压数量超过阈值,发送告警
if (backlog > 10000) {
log.warn("主题消息积压严重,主题:{},分区:{},积压消息数:{}",
topic, topicPartition.partition(), backlog);
// 发送告警通知(邮件、短信等)
alertService.sendAlert("Kafka消息积压告警",
String.format("主题:%s,分区:%d,积压消息数:%d",
topic, topicPartition.partition(), backlog));
}
}
}
} catch (Exception e) {
log.error("消息积压监控失败", e);
}
}Kafka 中,单个分区的消息是有序的,但跨分区的消息无法保证顺序。确保消息顺序性的解决方案如下:
本文详细介绍了 SpringBoot 集成 Kafka 的全过程,从基础概念到高级特性,从代码实现到性能调优,涵盖了实际开发中可能遇到的各种场景。
Kafka 作为一款高性能的分布式消息系统,在大数据领域和实时流处理场景中有着广泛的应用。合理使用 Kafka 可以帮助我们构建高吞吐、高可靠的分布式系统。