首页
学习
活动
专区
圈层
工具
发布
社区首页 >专栏 >文献分享--单细胞图谱描绘化疗后肝母细胞瘤的免疫细胞重塑与增强的肿瘤-成纤维细胞相互作用

文献分享--单细胞图谱描绘化疗后肝母细胞瘤的免疫细胞重塑与增强的肿瘤-成纤维细胞相互作用

原创
作者头像
追风少年i
发布2026-03-30 16:08:30
发布2026-03-30 16:08:30
1140
举报

作者,Evil Genius

事业编考试马上就要开始了,大家准备好了么?只要有破釜沉舟的勇气,就一定能考上。

大家最近都在OpenClaw,而对于组学分析呢,基本上也有了omicsclaw,基本上代码部分省了很多事情,我们只需要理解关键的参数部分即可,然后文字书写分析需求,写上参数即可。

不过想要构建思路,灵活运用代码,做一些个性化的分析,目前还需要人工来做,以后工作两级分化了,光会使用属于初级,有工作的必须在AI的基础上进一步提升。

今天我们分享文献

知识积累

肝母细胞瘤(HB)

定义:一种罕见的婴幼儿肝脏恶性肿瘤,发病率近三十年显著上升。

起源:被认为起源于肝脏前体细胞(肝母细胞)。

病理特征:通常在同一肿瘤内混合存在胎儿型、胚胎型和间质型三种组织学类型。

遗传驱动:主要遗传驱动因素是CTNNB1基因的变异。

免疫细胞重塑:化疗会富集CD69+ CD8+ T细胞,并使髓系细胞向免疫激活表型转变。

肿瘤细胞异质性:恶性上皮细胞呈现肝细胞样和间质样表型的混合;高度增殖的肿瘤细胞主要属于肝细胞谱系,且高表达FGFR4。

基质细胞互作:发现一群MMP11+ 癌症相关成纤维细胞,在化疗后通过FGF-FGFR4信号通路与肿瘤细胞增强交互。

治疗启示:研究揭示了免疫细胞对化疗的响应,并指出FGF-FGFR信号与化疗耐药相关,提示FGFR4阻断可能具有治疗潜力。

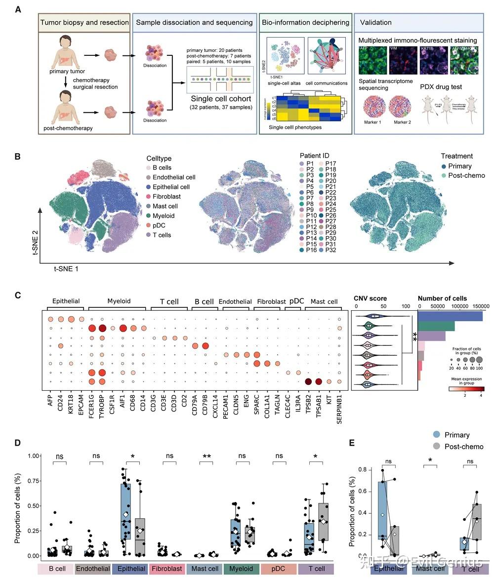
结果1、原发性和化疗处理样本中HB微环境的单细胞分类学

单细胞数据分析

主要分类:通过经典标记基因将细胞分为三大类:

上皮细胞(占69%):被鉴定为恶性肿瘤细胞(基于拷贝数变异分析)。

免疫细胞(占14%):包括T细胞、自然杀伤T细胞、巨噬细胞、浆细胞样树突状细胞和B细胞。

基质细胞(占10%):包括成纤维细胞和内皮细胞。

化疗后的关键变化

肿瘤细胞减少:化疗后,上皮(肿瘤)细胞的比例平均下降了1.5倍,证实了化疗的抗肿瘤效果(在5对配对样本中,有4例呈现下降趋势)。

T细胞浸润增加:化疗后,T细胞的比例平均增加了2.4倍,表明化疗可能促进了免疫细胞的浸润(在5对配对样本中,有4例呈现增加趋势)。

肥大细胞显著增加:在所有样本及配对样本分析中,化疗后肥大细胞的比例均显著上升。

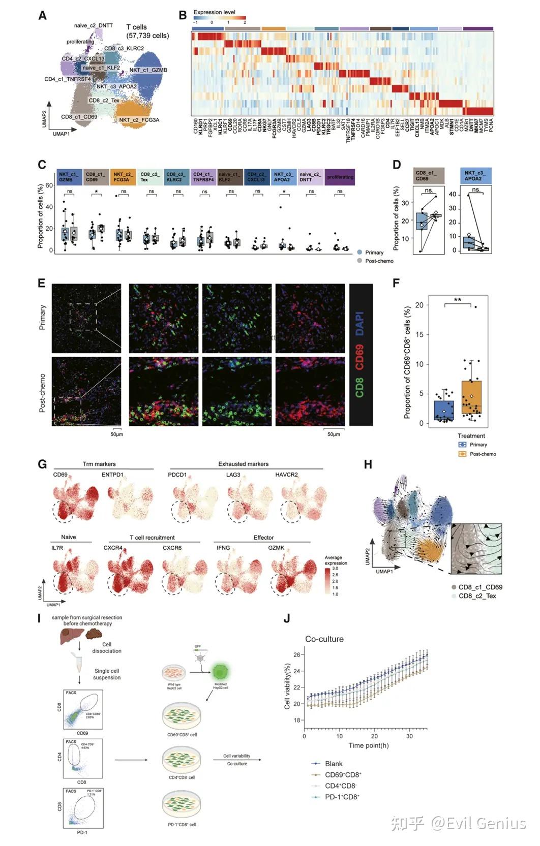
结果2、化疗后CD69+CD8+T细胞的富集

背景:基于化疗后T细胞浸润增加的现象,进一步深入分析T细胞亚群。

亚群分类:从57,739个T细胞中鉴定出11个集群,主要包括:

CD4+ Treg

CD8+ T细胞(三个主要亚群):

  • CD8+_c1_CD69+:表达组织驻留标记CD69。
  • CD8_c2_Tex:表达耗竭标记LAG3。
  • CD8+_c3_KLRC2:表达细胞毒性标记KLRC2和TRGC2。

NKT细胞。

化疗后CD69+ CD8+ T细胞的富集与验证

富集现象:CD69+ CD8+ T细胞在化疗后显著增加(5对配对样本中有4例比例升高)。

实验验证:通过多重免疫组化染色分析9对匹配样本,进一步证实了化疗后CD69+ CD8+ T细胞水平升高。

CD69+ CD8+ T细胞的分子特征

非耗竭/非驻留表型:不表达组织驻留标记CD39,也不表达耗竭标记PDCD1、LAG3、HAVCR2。

功能相关标记:高表达T细胞募集标记(CXCR4、CXCR6)、效应分子(IFNG、GZMK)以及IL7R(提示其具有相对初始样的特征)。

分化轨迹:RNA速率分析显示,CD69+ CD8+ T细胞位于向Tex分化的上游路径,提示其可能是一种先天样状态,具有抗肿瘤免疫潜力。

细胞功能实验验证

实验设计:通过流式细胞分选技术从肿瘤样本中分选出CD69+ CD8+ T细胞、CD4+ T细胞和PD-1+ CD8+ T细胞(Tex),分别与GFP+HepG2肝癌细胞共培养,监测肿瘤细胞存活率。

实验结果:CD69+ CD8+ T细胞表现出最强的肿瘤细胞毒性效应,提示其可能是有效的抗肿瘤亚群。

化疗后T细胞的功能增强

转录动态:化疗后的CD69+ CD8+ T细胞显著上调了T细胞效应分子(GZMB、GNLY、PRF1、IFNG)和抗原呈递相关基因(HLA-DRB1、HLA-DRB5、HLA-DQA2)。

其他T细胞:Tex和NKT细胞在化疗后也表现出增强的效应功能(效应分子和HLA家族基因上调)。

耗竭标记:未发现Tex细胞中PDCD1、TIGIT等耗竭相关基因在化疗后发生显著一致性变化。

化疗可能通过两种机制在肝母细胞瘤中诱导抗肿瘤免疫反应:

富集CD69+ CD8+ 组织驻留样T细胞。

增强不同T细胞亚群的细胞毒性功能。

结果3、化疗后髓系细胞向免疫激活表型的重塑

化疗后髓系细胞亚群的比例变化

显著下降:Macro_C1QC(C1QC+巨噬细胞)在化疗后比例显著减少(5对配对样本中有4例下降)。

显著上升:cDC3(经典树突状细胞3)在化疗后比例显著增加(5对配对样本中有4例上升)。

巨噬细胞的表型与功能转变

M1/M2分型:

  • Macro_C1QC、Macro_SPP1、Macro_CCL4L2偏向M2样表型(促肿瘤)。
  • Macro_ISG15偏向M1样表型(抗肿瘤)。

化疗后功能变化:

  • Macro_C1QC和Macro_ISG15在化疗后均上调了抗原呈递和T细胞活化相关基因。
  • 基因本体论分析显示,化疗后Macro_C1QC富集了T细胞活化和抗原呈递通路,提示其向免疫刺激环境转变。
  • cDC3的变化:化疗后cDC3上调了T细胞活化和干扰素-γ应答通路相关基因,与化疗相关的有利免疫反应一致。

髓系细胞与CD69+ CD8+ T细胞的相互作用

相互作用增强:化疗后,多个髓系细胞亚群与CD69+ CD8+ T细胞之间的相互作用增强。

共刺激通路:髓系细胞(作为抗原呈递细胞)通过CD80-CD28和CD58-CD2等共刺激通路激活T细胞,这可能促进了CD69+ CD8+ T细胞的扩增。

空间转录组学验证

空间共定位:

  • cDC3细胞(表达LAMP3、CCR7、CD58、CD80)与CD69+ CD8+ T细胞(表达CD2、CD28)在空间上共定位。
  • 基于CD58-CD2和CD80-CD28配体-受体对的空间细胞间相互作用分析与空间邻近性一致。
  • 量化分析证实CD69+ CD8+ T细胞与cDC3之间存在显著共定位。
  • SPP1+巨噬细胞与CD69+ CD8+ T细胞之间通过CXCL16-CXCR6的通信也在化疗后增强,并证实其空间共定位。

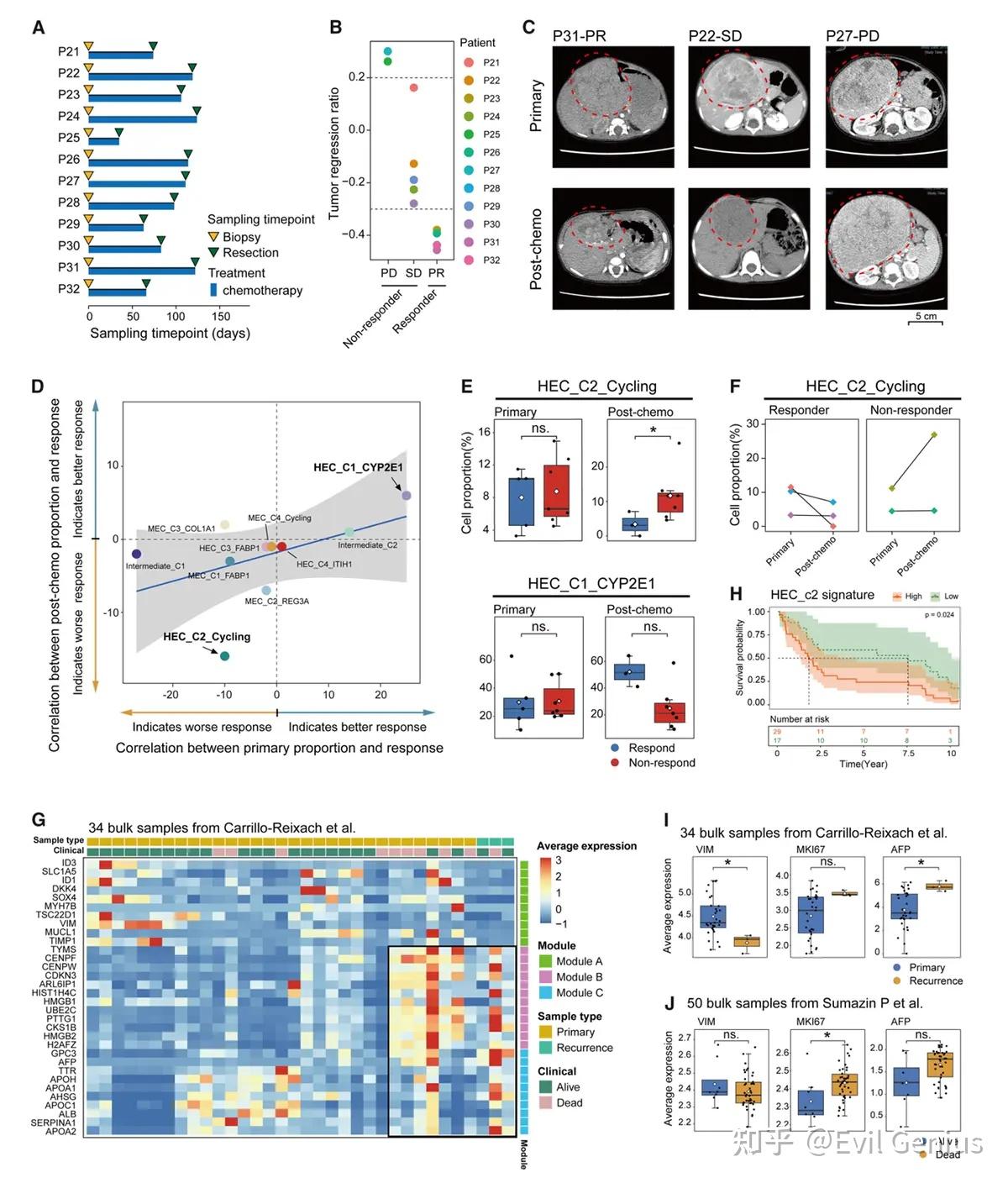
结果4、识别两种主要的肿瘤细胞亚型

肿瘤细胞亚型鉴定

数据基础:对154,255个上皮细胞进行亚聚类分析,得到12个亚群。

正常细胞排除:通过计算CNV评分和Wnt信号活性,排除2个正常上皮细胞亚群(低CNV、低Wnt信号)。

转录模块:通过非负矩阵分解和差异表达基因分析,鉴定出三个转录模块:

  • 模块A(间质模块):特征基因VIM、ID3、SOX4。
  • 模块B(细胞周期模块):特征基因TOP2A、MKI67。
  • 模块C(肝细胞模块):特征基因AFP、GPC3、APOC3、APOB、FGG。

肿瘤细胞两大主要亚型

间质样细胞(MECs):高表达间质模块基因(VIM)。包括MUC1+亚群和COL1A1+亚群。

肝细胞样细胞(HECs):高表达肝细胞模块基因。其中部分亚群高表达肝细胞功能基因(CYP2E1、APOC3、ALB),代表更分化的状态。

中间状态:存在共表达肝细胞和间质特征的中间型细胞。

病理亚型相关性

胚胎型/混合型肿瘤:富集MECs(如MEC_C1_MUC1)。

纯胎儿型肿瘤:富集HECs。

增殖活性:循环HECs的比例在胚胎型肿瘤中最高,混合型居中,胎儿型最低。

增殖特征比较

增殖比例:循环HECs(18.0%)的增殖比例显著高于循环MECs(6.5%)。

数据验证:

  • 在已发表的单细胞数据和bulk数据中均证实细胞周期模块与肝细胞模块正相关,与间质模块不相关。
  • 空间转录组数据显示高增殖区域高表达AFP、低表达VIM。

化疗后变化:化疗后,循环HECs的增殖活性显著增加,而循环MECs无显著变化。

分化状态:RNA速率拟时序分析显示,循环HECs处于最低拟时序评分,代表 progenitor 状态。

基因组影响

CNV分析显示,大多数病例的肿瘤细胞具有相似的CNV水平和模式。

肿瘤细胞亚群比例与CNV评分之间关联性弱,提示表型多样性可能不完全由基因组CNV决定。

化疗后肿瘤细胞亚型的比例变化

预期 vs 实际:尽管HECs(肝细胞样细胞)增殖比例更高(理论上更易被化疗杀伤),但化疗后其比例并未显著减少;而MECs(间质样细胞)的比例则显著下降。

通路富集分析:对5例配对患者的纵向肿瘤细胞分析显示,化疗后的HECs显著上调了细胞解毒通路相关基因,而MECs中未观察到这一现象。

HECs在化疗后表现出更强的细胞解毒特征上调,这可能是其对化疗更具耐药性的原因之一。

MECs对化疗更敏感,化疗后比例显著下降。

结果5、高度增殖的HECs可能在化疗后介导肿瘤复发

肿瘤细胞亚群与化疗反应的关系

预测不良反应的亚群:增殖性HECs(HEC_C2)是最能预测化疗不良反应的肿瘤细胞亚群。无应答者在化疗后该亚群比例显著更高。

纵向变化:5例配对数据显示,3例应答者中增殖性HECs普遍减少;2例无应答者中该亚群比例增加(其中一例从11.2%升至26.9%)。

与良好反应相关的亚群:分化型HECs(HEC_C1)似乎与化疗良好反应相关。

肿瘤微环境细胞与化疗反应的关联(初步观察)

与不良反应相关(比例增加):Tex、Tregs、C1QC+巨噬细胞/单核细胞、MMP11+ CAF。

与良好反应相关(比例增加):CD69+ CD8+ T细胞、pDC、cDC。

说明:这些差异未达统计学显著性,可能受样本量限制。

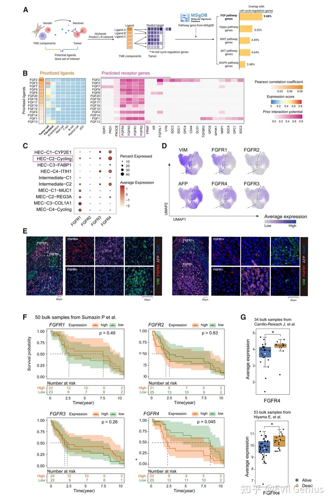
结果6、与肿瘤细胞增殖相关的细胞间相互作用网络

运用NicheNet算法构建肿瘤细胞与肿瘤微环境其他组分之间的配体-受体网络,系统分析影响肿瘤细胞增殖的细胞间通讯。

核心发现:FGF-FGFR信号通路与肿瘤细胞增殖存在 robust 关联。

自分泌:肿瘤细胞自身高表达多种FGFs。

旁分泌:成纤维细胞高表达多种FGFs,提示成纤维细胞可通过旁分泌方式向肿瘤细胞传递FGFR信号。

FGFRs在肿瘤细胞亚型中的差异表达

表达模式:

HECs(肝细胞样细胞):主要表达FGFR4。

MECs(间质样细胞):主要表达FGFR1。

实验验证:通过多重免疫组化染色证实了FGFR4在AFP+ VIM- HECs中表达,FGFR1在AFP- VIM+ MECs中表达。

结果7、化疗后FGF信号由MES肿瘤细胞和MMP11+CAF增强

化疗后,间质样肿瘤细胞(MECs)和MMP11+癌症相关成纤维细胞(CAFs)共同增强了FGF-FGFR信号通路的激活。具体而言,MECs在化疗后上调了多种FGF配体的表达;而MMP11+ CAFs则高表达FGF3和FGF8,并与表达FGFR4的增殖性肝细胞样肿瘤细胞(HECs)在空间上共定位,通过FGF3-FGFR4等信号对在化疗后形成更活跃的旁分泌通讯,提示这种由MECs和特定CAFs亚群介导的FGF信号增强可能促进了HECs的增殖并参与化疗耐药。基于此,使用FGFR4抑制剂罗泊替尼在患者来源的异种移植模型(以AFP+ HECs为主)中显著抑制了肿瘤生长,减少了增殖性肿瘤细胞,且在低剂量化疗联用时表现出协同增效作用。

最后,来看看方法

空间通讯和轨迹分析

生活很好,有你更好。

原创声明:本文系作者授权腾讯云开发者社区发表,未经许可,不得转载。

如有侵权,请联系 cloudcommunity@tencent.com 删除。

原创声明:本文系作者授权腾讯云开发者社区发表,未经许可,不得转载。

如有侵权,请联系 cloudcommunity@tencent.com 删除。

评论
登录后参与评论
0 条评论
热度
最新
推荐阅读
目录
  • 作者,Evil Genius
  • 事业编考试马上就要开始了,大家准备好了么?只要有破釜沉舟的勇气,就一定能考上。
  • 大家最近都在OpenClaw,而对于组学分析呢,基本上也有了omicsclaw,基本上代码部分省了很多事情,我们只需要理解关键的参数部分即可,然后文字书写分析需求,写上参数即可。
  • 不过想要构建思路,灵活运用代码,做一些个性化的分析,目前还需要人工来做,以后工作两级分化了,光会使用属于初级,有工作的必须在AI的基础上进一步提升。
  • 今天我们分享文献
  • 知识积累
  • 肝母细胞瘤(HB)
  • 定义:一种罕见的婴幼儿肝脏恶性肿瘤,发病率近三十年显著上升。
  • 起源:被认为起源于肝脏前体细胞(肝母细胞)。
  • 病理特征:通常在同一肿瘤内混合存在胎儿型、胚胎型和间质型三种组织学类型。
  • 遗传驱动:主要遗传驱动因素是CTNNB1基因的变异。
  • 免疫细胞重塑:化疗会富集CD69+ CD8+ T细胞,并使髓系细胞向免疫激活表型转变。
  • 肿瘤细胞异质性:恶性上皮细胞呈现肝细胞样和间质样表型的混合;高度增殖的肿瘤细胞主要属于肝细胞谱系,且高表达FGFR4。
  • 基质细胞互作:发现一群MMP11+ 癌症相关成纤维细胞,在化疗后通过FGF-FGFR4信号通路与肿瘤细胞增强交互。
  • 治疗启示:研究揭示了免疫细胞对化疗的响应,并指出FGF-FGFR信号与化疗耐药相关,提示FGFR4阻断可能具有治疗潜力。
  • 结果1、原发性和化疗处理样本中HB微环境的单细胞分类学
  • 单细胞数据分析
  • 主要分类:通过经典标记基因将细胞分为三大类:
  • 上皮细胞(占69%):被鉴定为恶性肿瘤细胞(基于拷贝数变异分析)。
  • 免疫细胞(占14%):包括T细胞、自然杀伤T细胞、巨噬细胞、浆细胞样树突状细胞和B细胞。
  • 基质细胞(占10%):包括成纤维细胞和内皮细胞。
  • 化疗后的关键变化
  • 肿瘤细胞减少:化疗后,上皮(肿瘤)细胞的比例平均下降了1.5倍,证实了化疗的抗肿瘤效果(在5对配对样本中,有4例呈现下降趋势)。
  • T细胞浸润增加:化疗后,T细胞的比例平均增加了2.4倍,表明化疗可能促进了免疫细胞的浸润(在5对配对样本中,有4例呈现增加趋势)。
  • 肥大细胞显著增加:在所有样本及配对样本分析中,化疗后肥大细胞的比例均显著上升。
  • 结果2、化疗后CD69+CD8+T细胞的富集
  • 背景:基于化疗后T细胞浸润增加的现象,进一步深入分析T细胞亚群。
  • 亚群分类:从57,739个T细胞中鉴定出11个集群,主要包括:
  • CD4+ Treg
  • CD8+ T细胞(三个主要亚群):
  • NKT细胞。
  • 化疗后CD69+ CD8+ T细胞的富集与验证
  • 富集现象:CD69+ CD8+ T细胞在化疗后显著增加(5对配对样本中有4例比例升高)。
  • 实验验证:通过多重免疫组化染色分析9对匹配样本,进一步证实了化疗后CD69+ CD8+ T细胞水平升高。
  • CD69+ CD8+ T细胞的分子特征
  • 非耗竭/非驻留表型:不表达组织驻留标记CD39,也不表达耗竭标记PDCD1、LAG3、HAVCR2。
  • 功能相关标记:高表达T细胞募集标记(CXCR4、CXCR6)、效应分子(IFNG、GZMK)以及IL7R(提示其具有相对初始样的特征)。
  • 分化轨迹:RNA速率分析显示,CD69+ CD8+ T细胞位于向Tex分化的上游路径,提示其可能是一种先天样状态,具有抗肿瘤免疫潜力。
  • 细胞功能实验验证
  • 实验设计:通过流式细胞分选技术从肿瘤样本中分选出CD69+ CD8+ T细胞、CD4+ T细胞和PD-1+ CD8+ T细胞(Tex),分别与GFP+HepG2肝癌细胞共培养,监测肿瘤细胞存活率。
  • 实验结果:CD69+ CD8+ T细胞表现出最强的肿瘤细胞毒性效应,提示其可能是有效的抗肿瘤亚群。
  • 化疗后T细胞的功能增强
  • 转录动态:化疗后的CD69+ CD8+ T细胞显著上调了T细胞效应分子(GZMB、GNLY、PRF1、IFNG)和抗原呈递相关基因(HLA-DRB1、HLA-DRB5、HLA-DQA2)。
  • 其他T细胞:Tex和NKT细胞在化疗后也表现出增强的效应功能(效应分子和HLA家族基因上调)。
  • 耗竭标记:未发现Tex细胞中PDCD1、TIGIT等耗竭相关基因在化疗后发生显著一致性变化。
  • 化疗可能通过两种机制在肝母细胞瘤中诱导抗肿瘤免疫反应:
  • 富集CD69+ CD8+ 组织驻留样T细胞。
  • 增强不同T细胞亚群的细胞毒性功能。
  • 结果3、化疗后髓系细胞向免疫激活表型的重塑
  • 化疗后髓系细胞亚群的比例变化
  • 显著下降:Macro_C1QC(C1QC+巨噬细胞)在化疗后比例显著减少(5对配对样本中有4例下降)。
  • 显著上升:cDC3(经典树突状细胞3)在化疗后比例显著增加(5对配对样本中有4例上升)。
  • 巨噬细胞的表型与功能转变
  • M1/M2分型:
  • 化疗后功能变化:
  • 髓系细胞与CD69+ CD8+ T细胞的相互作用
  • 相互作用增强:化疗后,多个髓系细胞亚群与CD69+ CD8+ T细胞之间的相互作用增强。
  • 共刺激通路:髓系细胞(作为抗原呈递细胞)通过CD80-CD28和CD58-CD2等共刺激通路激活T细胞,这可能促进了CD69+ CD8+ T细胞的扩增。
  • 空间转录组学验证
  • 空间共定位:
  • 结果4、识别两种主要的肿瘤细胞亚型
  • 肿瘤细胞亚型鉴定
  • 数据基础:对154,255个上皮细胞进行亚聚类分析,得到12个亚群。
  • 正常细胞排除:通过计算CNV评分和Wnt信号活性,排除2个正常上皮细胞亚群(低CNV、低Wnt信号)。
  • 转录模块:通过非负矩阵分解和差异表达基因分析,鉴定出三个转录模块:
  • 肿瘤细胞两大主要亚型
  • 间质样细胞(MECs):高表达间质模块基因(VIM)。包括MUC1+亚群和COL1A1+亚群。
  • 肝细胞样细胞(HECs):高表达肝细胞模块基因。其中部分亚群高表达肝细胞功能基因(CYP2E1、APOC3、ALB),代表更分化的状态。
  • 中间状态:存在共表达肝细胞和间质特征的中间型细胞。
  • 病理亚型相关性
  • 胚胎型/混合型肿瘤:富集MECs(如MEC_C1_MUC1)。
  • 纯胎儿型肿瘤:富集HECs。
  • 增殖活性:循环HECs的比例在胚胎型肿瘤中最高,混合型居中,胎儿型最低。
  • 增殖特征比较
  • 增殖比例:循环HECs(18.0%)的增殖比例显著高于循环MECs(6.5%)。
  • 数据验证:
  • 化疗后变化:化疗后,循环HECs的增殖活性显著增加,而循环MECs无显著变化。
  • 分化状态:RNA速率拟时序分析显示,循环HECs处于最低拟时序评分,代表 progenitor 状态。
  • 基因组影响
  • CNV分析显示,大多数病例的肿瘤细胞具有相似的CNV水平和模式。
  • 肿瘤细胞亚群比例与CNV评分之间关联性弱,提示表型多样性可能不完全由基因组CNV决定。
  • 化疗后肿瘤细胞亚型的比例变化
  • 预期 vs 实际:尽管HECs(肝细胞样细胞)增殖比例更高(理论上更易被化疗杀伤),但化疗后其比例并未显著减少;而MECs(间质样细胞)的比例则显著下降。
  • 通路富集分析:对5例配对患者的纵向肿瘤细胞分析显示,化疗后的HECs显著上调了细胞解毒通路相关基因,而MECs中未观察到这一现象。
  • HECs在化疗后表现出更强的细胞解毒特征上调,这可能是其对化疗更具耐药性的原因之一。
  • MECs对化疗更敏感,化疗后比例显著下降。
  • 结果5、高度增殖的HECs可能在化疗后介导肿瘤复发
  • 肿瘤细胞亚群与化疗反应的关系
  • 预测不良反应的亚群:增殖性HECs(HEC_C2)是最能预测化疗不良反应的肿瘤细胞亚群。无应答者在化疗后该亚群比例显著更高。
  • 纵向变化:5例配对数据显示,3例应答者中增殖性HECs普遍减少;2例无应答者中该亚群比例增加(其中一例从11.2%升至26.9%)。
  • 与良好反应相关的亚群:分化型HECs(HEC_C1)似乎与化疗良好反应相关。
  • 肿瘤微环境细胞与化疗反应的关联(初步观察)
  • 与不良反应相关(比例增加):Tex、Tregs、C1QC+巨噬细胞/单核细胞、MMP11+ CAF。
  • 与良好反应相关(比例增加):CD69+ CD8+ T细胞、pDC、cDC。
  • 说明:这些差异未达统计学显著性,可能受样本量限制。
  • 结果6、与肿瘤细胞增殖相关的细胞间相互作用网络
  • 运用NicheNet算法构建肿瘤细胞与肿瘤微环境其他组分之间的配体-受体网络,系统分析影响肿瘤细胞增殖的细胞间通讯。
  • 核心发现:FGF-FGFR信号通路与肿瘤细胞增殖存在 robust 关联。
  • 自分泌:肿瘤细胞自身高表达多种FGFs。
  • 旁分泌:成纤维细胞高表达多种FGFs,提示成纤维细胞可通过旁分泌方式向肿瘤细胞传递FGFR信号。
  • FGFRs在肿瘤细胞亚型中的差异表达
  • 表达模式:
  • HECs(肝细胞样细胞):主要表达FGFR4。
  • MECs(间质样细胞):主要表达FGFR1。
  • 实验验证:通过多重免疫组化染色证实了FGFR4在AFP+ VIM- HECs中表达,FGFR1在AFP- VIM+ MECs中表达。
  • 结果7、化疗后FGF信号由MES肿瘤细胞和MMP11+CAF增强
  • 化疗后,间质样肿瘤细胞(MECs)和MMP11+癌症相关成纤维细胞(CAFs)共同增强了FGF-FGFR信号通路的激活。具体而言,MECs在化疗后上调了多种FGF配体的表达;而MMP11+ CAFs则高表达FGF3和FGF8,并与表达FGFR4的增殖性肝细胞样肿瘤细胞(HECs)在空间上共定位,通过FGF3-FGFR4等信号对在化疗后形成更活跃的旁分泌通讯,提示这种由MECs和特定CAFs亚群介导的FGF信号增强可能促进了HECs的增殖并参与化疗耐药。基于此,使用FGFR4抑制剂罗泊替尼在患者来源的异种移植模型(以AFP+ HECs为主)中显著抑制了肿瘤生长,减少了增殖性肿瘤细胞,且在低剂量化疗联用时表现出协同增效作用。
  • 最后,来看看方法
  • 空间通讯和轨迹分析
  • 生活很好,有你更好。
领券
问题归档专栏文章快讯文章归档关键词归档开发者手册归档开发者手册 Section 归档