

论文标题:Distinct tissue niches contribute to prostate tissue-resident memory CD8+ T cell differentiation and heterogeneity 发表期刊:Immunity (2026) 通讯作者:Miguel Reina-Campos(La Jolla免疫学研究所)& Ananda W. Goldrath(UCSD / Allen免疫学研究所) DOI:10.1016/j.immuni.2026.03.003
组织驻留记忆CD8+ T细胞(Tissue-resident memory T cells, Trm)是定位于非淋巴组织中的一群长寿命记忆T细胞,它们无需再循环即可在病原体入侵的第一时间提供快速的局部免疫保护。过去十年中,Trm细胞生物学已在肠道、肺、肾脏、肝脏、皮肤、唾液腺(SG)和白色脂肪组织(WAT)等屏障组织中得到了深入研究。这些研究揭示了Trm细胞的核心特征:上调组织驻留转录调控因子(如Runx3)、表达组织滞留分子(CD69和CD103),以及下调淋巴归巢因子(S1PR1、CD62L)以阻止组织外流。
然而,前列腺——作为男性生殖系统中重要的外分泌腺和屏障组织,同时也是恶性肿瘤的高发部位——其CD8+ T细胞群体的特征几乎完全未知。前列腺组织暴露于独特的细胞和代谢因素组合中,包括高浓度的TGFβ和雄激素,这些因素如何影响Trm细胞的形成和维持?前列腺内部是否存在空间离散的组织微环境(niches)来驱动T细胞异质性?这些问题对于理解前列腺免疫、慢性前列腺炎以及前列腺癌免疫治疗具有重要意义。
本研究首次系统性地利用遗传小鼠模型、功能遗传学、scRNA-seq和10x Xenium空间转录组学,全面解析了前列腺Trm细胞的形成、功能、异质性及其与空间微环境的关系,为前列腺免疫学建立了全新的研究框架。
分析维度 | 技术/模型 | 核心目标 |
|---|---|---|
Trm形成与表征 | P14 TCR转基因T细胞 + LCMV急性感染 | 验证前列腺生成长寿命Trm细胞 |
组织驻留验证 | 联体共生(Parabiosis)实验 | 确认细胞真正驻留而非再循环 |
功能保护验证 | 异源二次感染 + 低剂量抗CD8α清除 | 评估Trm对再感染的保护能力 |
信号通路解析 | TGFβR2/AR条件性敲除 + IL-15 KO + IL-7R阻断 | 鉴定驱动Trm分化的关键细胞因子 |
瘤内异质性 | scRNA-seq (小鼠+人前列腺CD8+ T细胞) | 揭示Trm亚群的转录异质性 |
空间定位 | 10x Xenium (480基因panel, 亚细胞分辨率) | 将T细胞表型映射到离散组织微环境 |
人类验证 | 人前列腺活检多重免疫荧光 | 验证小鼠发现在人类中的保守性 |
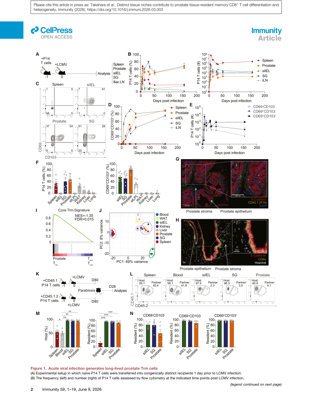
研究者将P14 CD8+ T细胞(识别LCMV GP33-41肽段)过继转移至受体小鼠,随后进行LCMV感染,并在感染后多个时间点追踪前列腺中的T细胞动态。

Figure 1: 前列腺Trm细胞的特征鉴定
▲ Figure 1 | 急性病毒感染生成长寿命的前列腺Trm细胞。 (A) 实验设计;(B) 前列腺P14 T细胞频率和数量的时间动态;(C-D) CD69/CD103表达谱;(E) CD69+CD103+亚群的绝对数量稳定性;(G-H) 小鼠和人前列腺CD8+ T细胞的组织定位(富集于上皮区域);(I) GSEA分析显示前列腺Trm富集核心Trm基因签名;(J) PCA分析展示前列腺Trm与其他组织Trm的转录组比较;(K-N) 联体共生实验证实组织驻留特性。
核心发现:
值得注意的是,尽管前列腺和唾液腺Trm细胞表达最高水平的雄激素受体(AR),但AR条件性敲除的影响并非前列腺特异性的,而且雌性来源的T细胞在前列腺中形成了同等数量的Trm细胞。这表明前列腺组织环境而非性别二态性决定了Trm形成和表型。
为了评估前列腺Trm的功能保护能力,研究者采用了精巧的实验设计:先用Lm-GP33初次感染生成记忆,再用低剂量抗CD8α清除循环CD8+ T细胞(但不影响组织驻留T细胞),最后用LCMV进行异源再挑战。

Figure 2: 前列腺Trm的功能表征
▲ Figure 2 | 前列腺Trm细胞保护主体抵御再感染。 (A) 实验设计示意;(B) LCMV病毒滴度定量;(C-E) IFNγ和TNF细胞因子产生能力;(F-H) Granzyme B表达定量;(I) CXCR3和CD49d表达。
关键发现:

Figure 3: TGFβ对前列腺Trm的调控
▲ Figure 3 | TGFβ信号是维持CD103+前列腺Trm细胞和抑制功能的必需条件。 (A) TGFβ基因签名富集分析;(B) 条件性敲除实验设计(他莫昔芬诱导Tgfbr2缺失);(C-E) TGFβR2 KO的表型变化;(F-H) TGFβR2缺失导致IFNγ产生增加。
研究者利用他莫昔芬诱导的条件性Tgfbr2敲除系统(在记忆形成阶段第14-18天删除),发现:
这一发现具有重要的临床转化意义:TGFβ在前列腺上皮中高表达,它既维持CD103+Trm的组织滞留,又限制了Trm的效应功能。前列腺作为生殖器官,可能通过TGFβ介导的免疫抑制来平衡抗感染与避免炎症损伤(前列腺炎与男性不育密切相关),这是一种适应性的组织免疫调节机制。

Figure 4: IL-7/IL-15对前列腺Trm的维持
▲ Figure 4 | 前列腺Trm细胞需要IL-7和IL-15维持驻留。 (A) 实验设计(IL-15 KO受体 + IL-7R阻断抗体);(B) P14 T细胞数量变化;(C-D) CD69/CD103表型变化;(E) IL-18R表达。
通过将P14 T细胞转入IL-15 KO受体并联合IL-7R阻断抗体处理:

Figure 5: 前列腺Trm的scRNA-seq异质性分析
▲ Figure 5 | 前列腺Trm群体的异质性——效应样和记忆样亚群。 (A) 循环/驻留基因表达热图;(B) 核心Trm签名富集评分;(C-F) 小鼠前列腺scRNA-seq Leiden聚类与标志基因;(G-J) 人类健康前列腺CD8+ T细胞scRNA-seq类似的三亚群模式;(K-N) 前列腺癌中同样存在的Trm亚群。
scRNA-seq在小鼠前列腺P14 T细胞(感染后34天)中鉴定了三个转录组不同的亚群:
亚群 | 核心特征 | 关键基因 | 功能定位 |
|---|---|---|---|
Cluster 0 | 细胞毒效应型 | Gzmb↑, Gzmk↑, Itgae+ | 高TGFβ签名,高杀伤能力 |
Cluster 1 | 记忆样 | Il18r1↑, Tcf7↑, Klf2↑, Il7r↑ | 循环记忆特征,低Trm签名 |
Cluster 2 | 细胞因子效应型 | Ifng↑, Tnf↑, Xcl1↑, Itgae+ | 最高核心Trm签名 |
跨物种保守性: 人类健康前列腺CD8+ T细胞(来自公开scRNA-seq数据36)同样显示出高度相似的三亚群结构:
更重要的是,前列腺癌组织中也存在这些Trm亚群,提示肿瘤中包含预先存在的Trm细胞。
这是本研究最精彩的部分。研究者设计了一个480基因的Xenium面板(在此前小肠350基因面板基础上扩展130个前列腺/细胞因子/免疫相关基因),在LCMV感染后第7天和第30天的小鼠前列腺中进行亚细胞分辨率的空间转录组分析。

Figure 6: 前列腺的离散上皮和基质组织微环境
▲ Figure 6 | 前列腺包含离散的上皮和基质组织微环境。 (A) 感染后7/30/250天的前列腺共聚焦显微镜;(B) Xenium数据概览——细胞类型定位和转录本检测;(C) 联合MDE降维和原位空间定位展示11种细胞类型的分布;(D) 上皮/基质区域的细胞类型组成;(E) 细胞互作网络;(F) 各细胞类型的细胞因子/趋化因子表达热图;(G) 关键细胞因子沿上皮距离的梯度分布。
空间分析揭示了两个功能性微环境:
上皮微环境(Epithelial niche):
基质微环境(Stromal niche):
细胞因子梯度的关键发现:

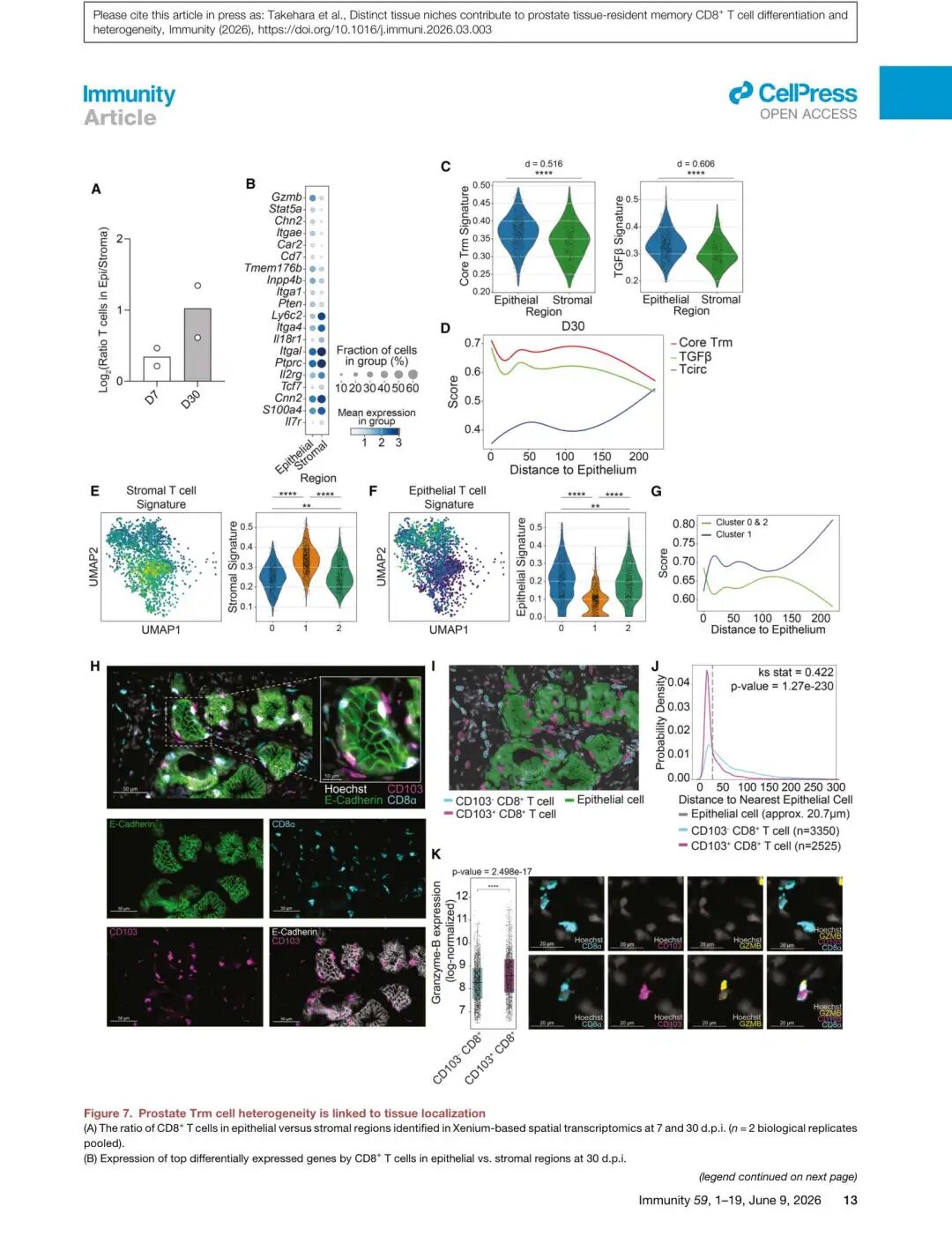
Figure 7: Trm异质性与组织定位的关联
▲ Figure 7 | 前列腺Trm细胞异质性与组织定位紧密关联。 (A) 上皮/基质区域CD8+ T细胞比例随时间变化;(B) 上皮vs基质区域T细胞的差异表达基因;(C) 核心Trm和TGFβ签名的空间分布;(D) 沿上皮距离的签名富集趋势;(E-F) 基质/上皮空间签名投射回scRNA-seq聚类;(G) scRNA-seq cluster签名的空间分布;(H-K) 人类前列腺CD103+/CD103− CD8+ T细胞的空间分布验证。
将空间转录组与scRNA-seq整合后,研究者建立了Trm异质性的空间框架:
上皮区域的T细胞(效应样):
基质区域的T细胞(记忆样):
空间连续性: T细胞的基因表达沿距上皮距离呈连续梯度变化:
人类验证: 多重免疫荧光分析人类前列腺活检样本显示:
临床转化的关键启示:前列腺癌中也存在相似的Trm亚群和人类前列腺中TGFB2由上皮细胞高表达的模式。当前列腺发生恶变时,这些细胞因子梯度的扰动可能影响驻留T细胞的表型和功能。这为前列腺癌免疫治疗的设计提供了重要的微环境靶点线索。
前列腺作为外分泌腺和屏障组织,必须在维持生殖功能(减少炎症损伤)和限制病原体复制之间取得平衡。前列腺炎与男性不育高度相关,因此前列腺通过TGFβ介导的效应功能抑制可能是一种适应性特征——在最高效的杀伤能力和最小的组织损伤之间寻找平衡点。
本研究最重要的概念性贡献在于:离散的组织微环境通过局部化的细胞因子梯度塑造了单个器官内T细胞的功能异质性。上皮niche(高IL-15/TGFβ)驱动持久的、细胞毒性的CD103+ Trm;基质niche(高CXCL12/IL-18)支持更具记忆特征的、表达TCF7的CD103− T细胞。
与小肠Trm不同,前列腺中存在一群长期持续的CD103−T细胞,它们表达循环记忆相关基因但不表达CX3CR1(排除Tpm特征),并通过CXCR3和CD49d维持组织滞留。这一亚群定位于基质区域(VCAM1+间充质细胞附近),可能通过VLA-4/VCAM1相互作用实现组织驻留。

前列腺Trm细胞空间分化机制
本研究的核心贡献:
未来方向:
本研究建立了一个从功能遗传学→转录组学→空间组学→人类验证的完整研究范式,为理解组织驻留免疫的空间调控提供了方法学模板。对于从事肿瘤免疫、空间转录组学和T细胞生物学的研究者,这篇文章值得深入学习。
参考文献:Takehara KK, Monell A, et al. Distinct tissue niches contribute to prostate tissue-resident memory CD8+ T cell differentiation and heterogeneity. Immunity 59, 1–19 (2026). DOI: 10.1016/j.immuni.2026.03.003