
在实时音视频通信(RTC)成为在线教育、视频会议、直播连麦等场景标配的今天,WebRTC凭借“无需插件、原生跨平台、低延迟”的特性成为技术选型的核心。但多数开发者仅停留在“调用API”层面,面对NAT穿透失败、音视频不同步、SDK性能优化等问题时束手无策。
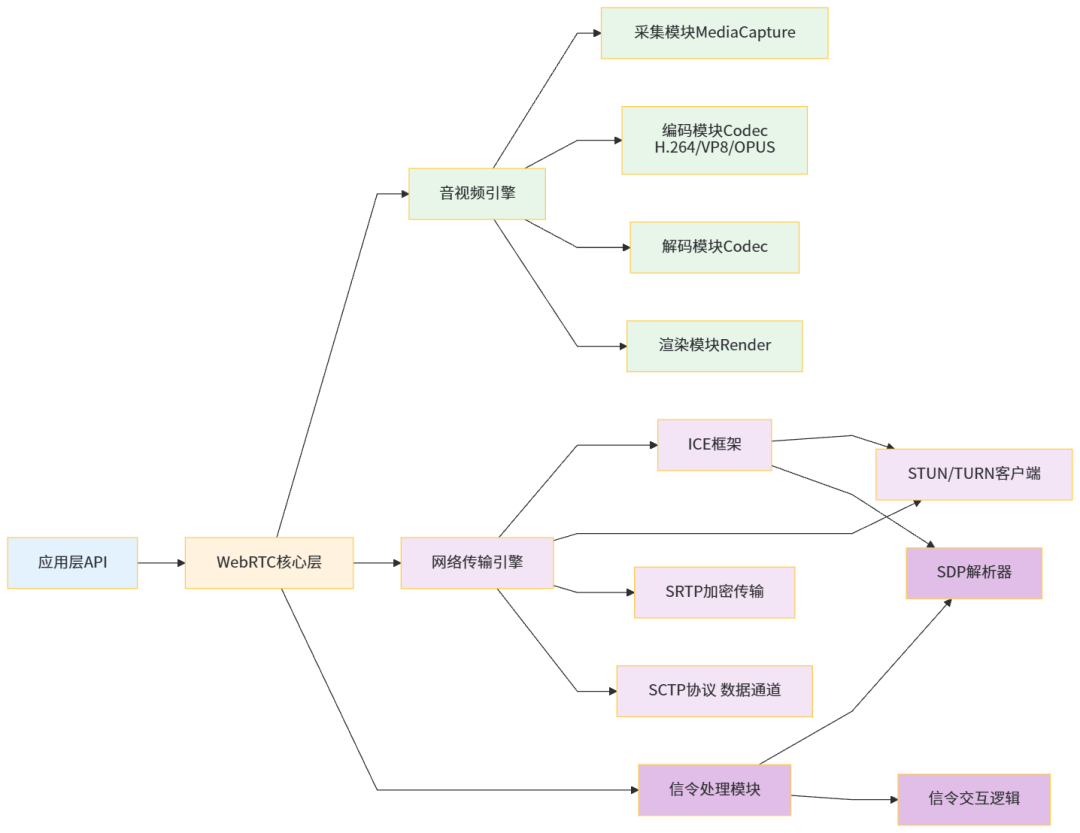
WebRTC并非单一技术,而是一套“音视频采集-编码-传输-解码-渲染”的完整技术栈,其核心架构可分为三层,各模块职责清晰且解耦:

PeerConnectionFactory、前端的RTCPeerConnection),屏蔽底层复杂度;采集是RTC的第一步,核心是将物理设备(摄像头/麦克风)的模拟信号转为数字信号,WebRTC提供了标准化的采集接口,适配Windows/macOS/Linux/Android/iOS等系统。
原始音视频数据体积极大(例如1080P YUV格式视频每秒约300MB),必须通过编码压缩才能传输:
这是WebRTC最核心的技术壁垒,通俗讲:家用/办公网络的设备都是“内网IP”,无法直接被外网访问,NAT穿透就是让两个内网设备找到彼此的“通信路径”。 WebRTC通过ICE(交互式连接建立)框架实现穿透,ICE整合了两种核心协议:
ICE的工作逻辑:优先尝试STUN直连(最优路径),失败则自动切换到TURN中继,保证连接稳定性。
WebRTC的媒体数据传输基于两套协议:
WebRTC未定义信令协议(这是新手易混淆点),信令的作用是“交换通信参数”,包括:
常见的信令实现方式:WebSocket、MQTT(轻量级)、HTTP长轮询(兜底)。
技术点 | 核心区别 | 适用场景 |
|---|---|---|
STUN vs TURN | STUN:获取公网地址,直连通信;TURN:中继传输,无法直连时用 | STUN:多数家用/办公网络;TURN:对称NAT、企业内网等 |
SDP vs ICE | SDP:描述“通信参数”;ICE:寻找“通信路径” | 必须先交换SDP,再通过ICE建立连接 |
RTP vs SRTP | RTP:基础传输;SRTP:加密后的RTP | 生产环境必须用SRTP,禁止裸RTP |
VP8 vs H.264 | VP8:开源免费,WebRTC默认;H.264:专利授权,兼容性更好 | 自研产品用VP8;对接第三方用H.264 |
<?xml version="1.0" encoding="UTF-8"?>
<project xmlns="http://maven.apache.org/POM/4.0.0"
xmlns:xsi="http://www.w3.org/2001/XMLSchema-instance"
xsi:schemaLocation="http://maven.apache.org/POM/4.0.0 http://maven.apache.org/xsd/maven-4.0.0.xsd">
<modelVersion>4.0.0</modelVersion>
<groupId>com.jam.demo</groupId>
<artifactId>rtc-sdk-demo</artifactId>
<version>1.0.0</version>
<name>rtc-sdk-demo</name>
<description>企业级RTC SDK基于WebRTC的实现</description>
<parent>
<groupId>org.springframework.boot</groupId>
<artifactId>spring-boot-starter-parent</artifactId>
<version>3.2.2</version>
<relativePath/>
</parent>
<properties>
<maven.compiler.source>17</maven.compiler.source>
<maven.compiler.target>17</maven.compiler.target>
<project.build.sourceEncoding>UTF-8</project.build.sourceEncoding>
<google-webrtc.version>1.0.37060</google-webrtc.version>
<lombok.version>1.18.30</lombok.version>
<fastjson2.version>2.0.36</fastjson2.version>
<mybatis-plus.version>3.5.5</mybatis-plus.version>
<springdoc.version>2.2.0</springdoc.version>
<guava.version>32.1.3-jre</guava.version>
</properties>
<dependencies>
<!-- Spring Boot核心 -->
<dependency>
<groupId>org.springframework.boot</groupId>
<artifactId>spring-boot-starter-web</artifactId>
</dependency>
<dependency>
<groupId>org.springframework.boot</groupId>
<artifactId>spring-boot-starter-websocket</artifactId>
</dependency>
<!-- WebRTC核心 -->
<dependency>
<groupId>org.webrtc</groupId>
<artifactId>google-webrtc</artifactId>
<version>${google-webrtc.version}</version>
</dependency>
<!-- Lombok -->
<dependency>
<groupId>org.projectlombok</groupId>
<artifactId>lombok</artifactId>
<version>${lombok.version}</version>
<scope>provided</scope>
</dependency>
<!-- JSON解析 -->
<dependency>
<groupId>com.alibaba.fastjson2</groupId>
<artifactId>fastjson2</artifactId>
<version>${fastjson2.version}</version>
</dependency>
<!-- MyBatisPlus -->
<dependency>
<groupId>com.baomidou</groupId>
<artifactId>mybatis-plus-boot-starter</artifactId>
<version>${mybatis-plus.version}</version>
</dependency>
<dependency>
<groupId>mysql</groupId>
<artifactId>mysql-connector-java</artifactId>
<version>8.0.33</version>
<scope>runtime</scope>
</dependency>
<!-- Swagger3 -->
<dependency>
<groupId>org.springdoc</groupId>
<artifactId>springdoc-openapi-starter-webmvc-ui</artifactId>
<version>${springdoc.version}</version>
</dependency>
<!-- Guava -->
<dependency>
<groupId>com.google.guava</groupId>
<artifactId>guava</artifactId>
<version>${guava.version}</version>
</dependency>
<!-- 测试 -->
<dependency>
<groupId>org.springframework.boot</groupId>
<artifactId>spring-boot-starter-test</artifactId>
<scope>test</scope>
</dependency>
</dependencies>
<build>
<plugins>
<plugin>
<groupId>org.springframework.boot</groupId>
<artifactId>spring-boot-maven-plugin</artifactId>
<version>3.2.2</version>
<configuration>
<mainClass>com.jam.demo.RtcSdkDemoApplication</mainClass>
</configuration>
<executions>
<execution>
<goals>
<goal>repackage</goal>
</goals>
</execution>
</executions>
</plugin>
</plugins>
</build>
</project>
package com.jam.demo.config;
import lombok.Data;
import org.springframework.boot.context.properties.ConfigurationProperties;
import org.springframework.stereotype.Component;
import org.springframework.util.StringUtils;
/**
* RTC SDK核心配置类
* @author ken
* @date 2026-02-09
*/
@Data
@Component
@ConfigurationProperties(prefix = "rtc")
public class RtcConfig {
/** STUN服务器地址(官方免费测试地址) */
private String stunServer = "stun:stun.l.google.com:19302";
/** TURN服务器地址(示例,需自行部署) */
private String turnServer;
/** TURN服务器用户名 */
private String turnUsername;
/** TURN服务器密码 */
private String turnPassword;
/** 视频编码格式(VP8/H264) */
private String videoCodec = "VP8";
/** 音频编码格式(OPUS) */
private String audioCodec = "OPUS";
/** 视频帧率(默认30fps) */
private int videoFps = 30;
/** 视频码率(默认1000kbps) */
private int videoBitrate = 1000;
/**
* 校验配置合法性
* @throws IllegalArgumentException 配置不合法时抛出
*/
public void validate() {
if (!StringUtils.hasText(stunServer)) {
throw new IllegalArgumentException("STUN服务器地址不能为空");
}
if (videoFps < 15 || videoFps > 60) {
throw new IllegalArgumentException("视频帧率必须在15-60之间");
}
if (videoBitrate < 500 || videoBitrate > 8000) {
throw new IllegalArgumentException("视频码率必须在500-8000kbps之间");
}
}
}
package com.jam.demo.client;
import com.jam.demo.config.RtcConfig;
import lombok.extern.slf4j.Slf4j;
import org.springframework.beans.factory.annotation.Autowired;
import org.springframework.stereotype.Component;
import org.springframework.util.ObjectUtils;
import org.webrtc.*;
import javax.annotation.PostConstruct;
import javax.annotation.PreDestroy;
import java.util.ArrayList;
import java.util.List;
/**
* RTC核心客户端,封装WebRTC核心能力
* @author ken
* @date 2026-02-09
*/
@Slf4j
@Component
public class RtcClient {
/** WebRTC核心工厂 */
private PeerConnectionFactory peerConnectionFactory;
/** 音视频流 */
private MediaStream mediaStream;
/** 对等连接 */
private RTCPeerConnection peerConnection;
/** 本地视频轨道 */
private VideoTrack localVideoTrack;
/** 本地音频轨道 */
private AudioTrack localAudioTrack;
@Autowired
private RtcConfig rtcConfig;
/**
* 初始化WebRTC核心组件
* @author ken
*/
@PostConstruct
public void init() {
// 1. 校验配置
rtcConfig.validate();
log.info("开始初始化RTC客户端,配置:{}", rtcConfig);
// 2. 初始化WebRTC工厂
PeerConnectionFactory.InitializationOptions initOptions = PeerConnectionFactory.InitializationOptions.builder()
.setEnableInternalTracer(true)
.createInitializationOptions();
PeerConnectionFactory.initialize(initOptions);
// 3. 创建工厂实例
PeerConnectionFactory.Options factoryOptions = new PeerConnectionFactory.Options();
peerConnectionFactory = PeerConnectionFactory.builder()
.setOptions(factoryOptions)
.createPeerConnectionFactory();
// 4. 创建音视频轨道(采集本地音视频)
createMediaTracks();
log.info("RTC客户端初始化完成");
}
/**
* 创建音视频轨道(采集本地设备数据)
* @author ken
*/
private void createMediaTracks() {
// 音频采集配置
AudioSource audioSource = peerConnectionFactory.createAudioSource(new MediaConstraints());
localAudioTrack = peerConnectionFactory.createAudioTrack("audio_track_01", audioSource);
// 视频采集配置
VideoCapturer videoCapturer = createVideoCapturer();
if (ObjectUtils.isEmpty(videoCapturer)) {
log.error("视频采集设备初始化失败");
throw new RuntimeException("视频采集设备初始化失败");
}
VideoSource videoSource = peerConnectionFactory.createVideoSource(videoCapturer.isScreencast());
videoCapturer.startCapture(1280, 720, rtcConfig.getVideoFps()); // 720P,30fps
localVideoTrack = peerConnectionFactory.createVideoTrack("video_track_01", videoSource);
// 创建媒体流并添加轨道
mediaStream = peerConnectionFactory.createLocalMediaStream("media_stream_01");
mediaStream.addTrack(localAudioTrack);
mediaStream.addTrack(localVideoTrack);
}
/**
* 创建视频采集器(适配不同系统)
* @return 视频采集器实例
* @author ken
*/
private VideoCapturer createVideoCapturer() {
List<MediaDeviceInfo> videoDevices = peerConnectionFactory.enumerateDevices().stream()
.filter(device -> device.kind() == MediaDeviceInfo.Kind.VIDEO_CAPTURE)
.toList();
if (CollectionUtils.isEmpty(videoDevices)) {
log.warn("未检测到视频采集设备");
return null;
}
// 使用第一个视频设备
String deviceId = videoDevices.get(0).deviceId();
return peerConnectionFactory.createVideoCapturer(deviceId);
}
/**
* 创建对等连接(核心:建立与远端的连接)
* @param iceServerList ICE服务器列表(STUN/TURN)
* @param sdpObserver SDP观察者(处理SDP交换)
* @return RTCPeerConnection实例
* @author ken
*/
public RTCPeerConnection createPeerConnection(List<PeerConnection.IceServer> iceServerList, SdpObserver sdpObserver) {
// 1. 构建ICE服务器配置
PeerConnection.RTCConfiguration rtcConfig = new PeerConnection.RTCConfiguration(iceServerList);
// 2. 配置ICE传输策略(优先直连)
rtcConfig.iceTransportPolicy = PeerConnection.IceTransportPolicy.ALL;
// 3. 创建对等连接
peerConnection = peerConnectionFactory.createPeerConnection(rtcConfig, new PeerConnection.Observer() {
@Override
public void onSignalingChange(PeerConnection.SignalingState signalingState) {
log.info("信令状态变更:{}", signalingState);
}
@Override
public void onIceConnectionChange(PeerConnection.IceConnectionState iceConnectionState) {
log.info("ICE连接状态变更:{}", iceConnectionState);
if (iceConnectionState == PeerConnection.IceConnectionState.CONNECTED) {
log.info("ICE连接成功,开始传输音视频数据");
}
}
@Override
public void onIceGatheringChange(PeerConnection.IceGatheringState iceGatheringState) {
log.info("ICE候选者收集状态变更:{}", iceGatheringState);
}
@Override
public void onIceCandidate(IceCandidate iceCandidate) {
log.info("获取到ICE候选者:{}", iceCandidate);
// 此处需将ICE候选者通过信令发送给远端
}
@Override
public void onAddStream(MediaStream mediaStream) {
log.info("收到远端媒体流,开始渲染");
// 处理远端音视频流渲染
}
@Override
public void onRemoveStream(MediaStream mediaStream) {
log.info("远端媒体流断开");
}
});
// 4. 添加本地媒体流到对等连接
peerConnection.addStream(mediaStream);
// 5. 创建SDP提议(Offer)
peerConnection.createOffer(sdpObserver, new MediaConstraints());
return peerConnection;
}
/**
* 构建ICE服务器列表(STUN+TURN)
* @return ICE服务器列表
* @author ken
*/
public List<PeerConnection.IceServer> buildIceServers() {
List<PeerConnection.IceServer> iceServers = new ArrayList<>();
// 添加STUN服务器
iceServers.add(PeerConnection.IceServer.builder(rtcConfig.getStunServer()).createIceServer());
// 添加TURN服务器(若配置)
if (StringUtils.hasText(rtcConfig.getTurnServer())) {
PeerConnection.IceServer.Builder turnBuilder = PeerConnection.IceServer.builder(rtcConfig.getTurnServer());
if (StringUtils.hasText(rtcConfig.getTurnUsername())) {
turnBuilder.setUsername(rtcConfig.getTurnUsername());
}
if (StringUtils.hasText(rtcConfig.getTurnPassword())) {
turnBuilder.setPassword(rtcConfig.getTurnPassword());
}
iceServers.add(turnBuilder.createIceServer());
}
return iceServers;
}
/**
* 释放资源
* @author ken
*/
@PreDestroy
public void destroy() {
log.info("开始释放RTC客户端资源");
if (!ObjectUtils.isEmpty(peerConnection)) {
peerConnection.close();
}
if (!ObjectUtils.isEmpty(mediaStream)) {
mediaStream.dispose();
}
if (!ObjectUtils.isEmpty(localVideoTrack)) {
localVideoTrack.dispose();
}
if (!ObjectUtils.isEmpty(localAudioTrack)) {
localAudioTrack.dispose();
}
if (!ObjectUtils.isEmpty(peerConnectionFactory)) {
peerConnectionFactory.dispose();
}
PeerConnectionFactory.shutdownInternalTracer();
log.info("RTC客户端资源释放完成");
}
/**
* 获取本地视频轨道(用于渲染)
* @return 本地视频轨道
* @author ken
*/
public VideoTrack getLocalVideoTrack() {
return localVideoTrack;
}
/**
* 获取本地音频轨道
* @return 本地音频轨道
* @author ken
*/
public AudioTrack getLocalAudioTrack() {
return localAudioTrack;
}
}
package com.jam.demo.websocket;
import com.alibaba.fastjson2.JSON;
import com.jam.demo.client.RtcClient;
import lombok.extern.slf4j.Slf4j;
import org.springframework.beans.factory.annotation.Autowired;
import org.springframework.stereotype.Component;
import org.springframework.util.StringUtils;
import org.webrtc.IceCandidate;
import org.webrtc.PeerConnection;
import org.webrtc.SdpObserver;
import org.webrtc.SessionDescription;
import jakarta.websocket.*;
import jakarta.websocket.server.PathParam;
import jakarta.websocket.server.ServerEndpoint;
import java.util.Map;
import java.util.concurrent.ConcurrentHashMap;
/**
* RTC信令服务(WebSocket实现)
* 负责SDP交换、ICE候选者交换
* @author ken
* @date 2026-02-09
*/
@Slf4j
@Component
@ServerEndpoint("/rtc/signaling/{roomId}/{userId}")
public class SignalingWebSocket {
/** 房间-用户连接映射 */
private static final Map<String, Map<String, Session>> ROOM_USER_MAP = new ConcurrentHashMap<>();
@Autowired
private RtcClient rtcClient;
/**
* 连接建立时触发
* @param session WebSocket会话
* @param roomId 房间ID
* @param userId 用户ID
* @author ken
*/
@OnOpen
public void onOpen(Session session, @PathParam("roomId") String roomId, @PathParam("userId") String userId) {
if (!StringUtils.hasText(roomId) || !StringUtils.hasText(userId)) {
log.error("房间ID或用户ID不能为空");
closeSession(session);
return;
}
// 初始化房间映射
ROOM_USER_MAP.computeIfAbsent(roomId, k -> new ConcurrentHashMap<>());
Map<String, Session> userSessionMap = ROOM_USER_MAP.get(roomId);
// 添加用户连接
if (userSessionMap.containsKey(userId)) {
log.error("用户{}已在房间{}中,关闭旧连接", userId, roomId);
closeSession(userSessionMap.get(userId));
}
userSessionMap.put(userId, session);
log.info("用户{}加入房间{},当前房间人数:{}", userId, roomId, userSessionMap.size());
// 初始化RTC连接(仅房间内超过1人时建立P2P连接)
if (userSessionMap.size() > 1) {
initP2PConnection(roomId, userId);
}
}
/**
* 初始化P2P连接
* @param roomId 房间ID
* @param userId 当前用户ID
* @author ken
*/
private void initP2PConnection(String roomId, String userId) {
Map<String, Session> userSessionMap = ROOM_USER_MAP.get(roomId);
// 找到房间内的另一个用户(简化版,仅支持2人)
String remoteUserId = userSessionMap.keySet().stream()
.filter(id -> !id.equals(userId))
.findFirst()
.orElse(null);
if (StringUtils.hasText(remoteUserId)) {
log.info("开始为用户{}和{}建立P2P连接", userId, remoteUserId);
// 1. 构建ICE服务器列表
java.util.List<PeerConnection.IceServer> iceServers = rtcClient.buildIceServers();
// 2. 创建SDP观察者
SdpObserver sdpObserver = new SdpObserver() {
@Override
public void onCreateSuccess(SessionDescription sessionDescription) {
// 设置本地SDP
rtcClient.createPeerConnection(iceServers, this).setLocalDescription(this, sessionDescription);
// 发送SDP提议给远端
sendSignalingMessage(roomId, remoteUserId, "OFFER", sessionDescription.description);
log.info("创建SDP提议成功,发送给用户{}", remoteUserId);
}
@Override
public void onSetSuccess() {
log.info("SDP设置成功");
}
@Override
public void onCreateFailure(String s) {
log.error("创建SDP失败:{}", s);
}
@Override
public void onSetFailure(String s) {
log.error("设置SDP失败:{}", s);
}
};
// 3. 创建对等连接
rtcClient.createPeerConnection(iceServers, sdpObserver);
}
}
/**
* 接收客户端消息(SDP/ICE候选者)
* @param message 消息内容
* @param roomId 房间ID
* @param userId 用户ID
* @author ken
*/
@OnMessage
public void onMessage(String message, @PathParam("roomId") String roomId, @PathParam("userId") String userId) {
if (!StringUtils.hasText(message)) {
log.error("空消息,忽略");
return;
}
// 解析消息(格式:{"type":"OFFER/ANSWER/ICE","data":"..."})
Map<String, String> msgMap = JSON.parseObject(message, Map.class);
String type = msgMap.get("type");
String data = msgMap.get("data");
if (!StringUtils.hasText(type) || !StringUtils.hasText(data)) {
log.error("消息格式错误:{}", message);
return;
}
// 转发消息给房间内其他用户
Map<String, Session> userSessionMap = ROOM_USER_MAP.get(roomId);
if (userSessionMap != null) {
for (Map.Entry<String, Session> entry : userSessionMap.entrySet()) {
if (!entry.getKey().equals(userId)) {
sendMessage(entry.getValue(), message);
}
}
}
// 处理ICE候选者
if ("ICE".equals(type)) {
IceCandidate iceCandidate = JSON.parseObject(data, IceCandidate.class);
rtcClient.createPeerConnection(rtcClient.buildIceServers(), new DefaultSdpObserver())
.addIceCandidate(iceCandidate);
log.info("添加ICE候选者:{}", iceCandidate);
}
}
/**
* 连接关闭时触发
* @param roomId 房间ID
* @param userId 用户ID
* @author ken
*/
@OnClose
public void onClose(@PathParam("roomId") String roomId, @PathParam("userId") String userId) {
Map<String, Session> userSessionMap = ROOM_USER_MAP.get(roomId);
if (userSessionMap != null) {
userSessionMap.remove(userId);
log.info("用户{}离开房间{},当前房间人数:{}", userId, roomId, userSessionMap.size());
// 房间为空时移除
if (userSessionMap.isEmpty()) {
ROOM_USER_MAP.remove(roomId);
}
}
}
/**
* 连接异常时触发
* @param session WebSocket会话
* @param error 异常信息
* @param roomId 房间ID
* @param userId 用户ID
* @author ken
*/
@OnError
public void onError(Session session, Throwable error, @PathParam("roomId") String roomId, @PathParam("userId") String userId) {
log.error("用户{}在房间{}的连接异常", userId, roomId, error);
closeSession(session);
ROOM_USER_MAP.getOrDefault(roomId, new ConcurrentHashMap<>()).remove(userId);
}
/**
* 发送信令消息
* @param session WebSocket会话
* @param message 消息内容
* @author ken
*/
private void sendMessage(Session session, String message) {
try {
session.getBasicRemote().sendText(message);
} catch (Exception e) {
log.error("发送消息失败", e);
closeSession(session);
}
}
/**
* 发送信令消息给指定用户
* @param roomId 房间ID
* @param userId 用户ID
* @param type 消息类型
* @param data 消息数据
* @author ken
*/
private void sendSignalingMessage(String roomId, String userId, String type, String data) {
Map<String, String> msgMap = new ConcurrentHashMap<>();
msgMap.put("type", type);
msgMap.put("data", data);
String message = JSON.toJSONString(msgMap);
Map<String, Session> userSessionMap = ROOM_USER_MAP.get(roomId);
if (userSessionMap != null && userSessionMap.containsKey(userId)) {
sendMessage(userSessionMap.get(userId), message);
}
}
/**
* 关闭WebSocket会话
* @param session WebSocket会话
* @author ken
*/
private void closeSession(Session session) {
try {
if (session.isOpen()) {
session.close();
}
} catch (Exception e) {
log.error("关闭会话失败", e);
}
}
/**
* 默认SDP观察者(空实现,用于兜底)
* @author ken
*/
private static class DefaultSdpObserver implements SdpObserver {
@Override
public void onCreateSuccess(SessionDescription sessionDescription) {}
@Override
public void onSetSuccess() {}
@Override
public void onCreateFailure(String s) {}
@Override
public void onSetFailure(String s) {}
}
}
package com.jam.demo;
import io.swagger.v3.oas.annotations.OpenAPIDefinition;
import io.swagger.v3.oas.annotations.info.Info;
import lombok.extern.slf4j.Slf4j;
import org.mybatis.spring.annotation.MapperScan;
import org.springframework.boot.SpringApplication;
import org.springframework.boot.autoconfigure.SpringBootApplication;
import org.springframework.boot.context.properties.EnableConfigurationProperties;
import org.springframework.web.socket.config.annotation.EnableWebSocket;
/**
* RTC SDK示例启动类
* @author ken
* @date 2026-02-09
*/
@Slf4j
@SpringBootApplication
@EnableWebSocket
@EnableConfigurationProperties
@MapperScan("com.jam.demo.mapper")
@OpenAPIDefinition(info = @Info(title = "RTC SDK API文档", version = "1.0", description = "企业级RTC SDK基于WebRTC的实现"))
public class RtcSdkDemoApplication {
public static void main(String[] args) {
SpringApplication.run(RtcSdkDemoApplication.class, args);
log.info("RTC SDK示例应用启动成功");
}
}
src/main/java目录;application.yml(仅需基础配置):server:
port: 8080
rtc:
stunServer: stun:stun.l.google.com:19302
videoCodec: VP8
videoFps: 30
videoBitrate: 1000
spring:
datasource:
driver-class-name: com.mysql.cj.jdbc.Driver
url: jdbc:mysql://localhost:3306/rtc_demo?useUnicode=true&characterEncoding=utf8&useSSL=false&serverTimezone=Asia/Shanghai
username: root
password: root
mybatis-plus:
configuration:
map-underscore-to-camel-case: true
global-config:
db-config:
id-type: auto
mvn clean package编译;java -jar rtc-sdk-demo-1.0.0.jar启动应用;http://localhost:8080/swagger-ui/index.html查看API文档。ws://localhost:8080/rtc/signaling/room001/user001,可发送/接收SDP和ICE消息;ALL,优先尝试STUN,失败则切换TURN。setPlayoutDelayHint调整播放延迟。